HOME
뉴스
정치
경제
사회
TV
라지오
생방송
스포츠
드론영상
뉴스
정치
|
경제
|
사회
|
문화
|
백성열선
|
국내외
|
특집
|
라지오
|
中文版
首页
>
新闻
>
社会 사회
대~박! 중국조선족민속원 하루 평균 6,000명 이상 접대
본격적인 겨울철에 진입하면서 은빛단장을 한 중국조선족민속원은 색다른 매력을 선사하고 있다. 연길에 와서 눈을 감상하면서 "조선족 공주"가 되여 기념사진을 남기는 것은 요즘 연길을 찾은 관광객들의 필수코스로 되고 있다.
图文
2023-12-07 15:50
연변라지오TV넷 연변방송APP
연길 팔순 로인, 잠깐 딸을 만나러 나갔다가...
팔순 로인이 딸을 만나러 집문을 나섰다가 딸도 만나지 못하고 집도 찾지 못하게 됐다. 평소부터 앓고 있던 알츠하이머 때문이였다. 다행히 마음씨 착한 시민들과 민경의 도움으로 로인은 딸을 만날 수 있었다.
图文
2023-12-07 15:38
연변라지오TV넷 연변방송APP
[네티즌 문의] "고용계약이 만료된 후 실업금을 수령할 수 있습니까?"
"일전 한 네티즌은 연변방송APP 백성열선 플랫폼을 통해 "저와 단위는 더 이상 재계약을 하지 않았습니다. 실업금을 수령할 수 있습니까
图文
2023-12-07 15:30
연변라지오TV넷 연변방송APP
13세 남아 ‘마약’ 양성 검출돼! 이런 약 절대 함부로 먹지 말 것!
최근 호흡기질환, 겨울철 독감이 많이 발생하면서 13세 남자아이에게 ‘마약’ 양성이 검출되였다는 소식이 많은 사람들의 주목을 받았다.3일 동안 기침시럽 3병 마신 13세 남아, ‘마약’ 양성 검출몇달전 올해 13세 남자아이 ...
图文
2023-12-07 15:24
인민넷 조문판
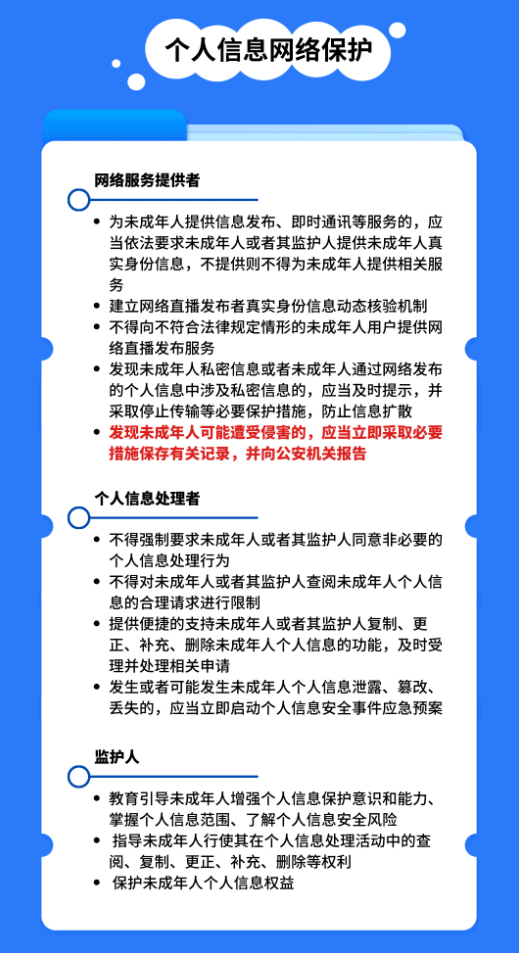
<미성년자인터넷보호조례> 시리즈3 | 개인 정보 네트워크 보호
미성년자인터넷보호조례
图文
2023-12-07 15:21
연변라지오TV넷 연변방송APP
'신용 회복' 말도 안돼! 이런 사기 주의!
최근 연길시 한 주민이 2.6만원을 사기 당했다. 사기군은 신용대출 플랫폼의 계좌 신용불량기록을 없애고 증신을 회복할 수 있다는 리유로 피해자가 입금하도록 유도하면서 사기를 친다.공안 폭로
图文
2023-12-07 14:24
연변라지오TV넷 연변방송APP
퇴직하면 양로금을 언제, 얼마나 받을 수 있을가?
상응한 매개 변수를 입력하면 자신의 양로금을 추정할 수 있다.양로금을 받으려면 직장에서 증명서를 떼야 할가
图文
2023-12-07 14:24
인민넷 조문판
룡정 겨울철 빙설체육활동 정식 가동!
12월 6일 겨울철 빙설체육활동 및 청소년 스키체육수업 활동이 룡정해란강스키장에서 정식 가동되였다. 이날 스키 애호가들과 룡정시안민소학교 학생들이 이곳을 찾아 빙설운동이 가져다주는 격정과 매력을 한껏 즐겼다. 근년래 룡정시에...
图文
2023-12-07 10:51
연변라지오TV넷 연변방송APP
장백산 천지가 얼어붙었다!
장백산 천지가 얼어붙었다. 12월 3일, 겨울해빛이 장백산 천지의 주봉에 비쳐진 가운데 백설로 뒤덮인 산봉우리와 서로 어우러져 원래는 푸르른 옥처럼 맑았던 천지물이 완전히 얼어붙었고 얼음면에는 찬란한 해빛이 반사되였다.장백산...
图文
2023-12-07 09:33
연변라지오TV넷 연변방송APP
오늘 대설 | 포근한 겨울, 아름다운 연변의 빙설세계로 여러분을 초대합니다
포근한 겨울, 아름다운 연변의 빙설세계로 여러분을 초대합니다
图文
2023-12-07 08:57
연변라지오TV넷 연변방송APP
엘니뇨사건 래년 봄까지 지속될 것, 권위적 연구판단→
판공실, 응급관리부는 자연자원부, 수리부, 농업농촌부, 중국기상국, 국가에너지국, 국가림업초원국 등 부문 및 단위와 함께 회의를 개최하여 겨울(2...
图文
2023-12-07 08:30
인민넷 조문판
[영상뉴스]연길공룡왕국, 실외빙설레저대상 건설
01:32
[영상뉴스]연길공룡왕국, 실외빙설레저대상 건설
视频
2023-12-07 00:04
연변라지오 TV 넷 연변뉴스APP
[영상뉴스]룡정, 양로봉사보장능력 높여 '행복양로' 추동
03:07
[영상뉴스]룡정, 양로봉사보장능력 높여 '행복양로' 추동
视频
2023-12-07 00:04
연변라지오 TV 넷 연변뉴스APP
[영상뉴스]연변주 제1기 '연변장인' 표창대회 연길서
04:38
[영상뉴스]연변주 제1기 '연변장인' 표창대회 연길서
视频
2023-12-07 00:03
연변라지오 TV 넷 연변뉴스APP
[영상뉴스]주공업및정보화국, '함께 기업리익 도모' 중소기업봉사정책 대강당활동 펼쳐
01:13
[영상뉴스]주공업및정보화국, '함께 기업리익 도모' 중소기업봉사정책 대강당활동 펼쳐
视频
2023-12-07 00:02
연변라지오 TV 넷 연변뉴스APP
392
393
394
395
396
前往
页