HOME
뉴스
정치
경제
사회
TV
라지오
생방송
스포츠
드론영상
뉴스
정치
|
경제
|
사회
|
문화
|
백성열선
|
국내외
|
특집
|
라지오
|
中文版
首页
>
新闻
>
社会 사회
[영상뉴스]신종 코로나 바이러스에 감염된 후 어떤 경우에 자가치료를 할 수 있는가?
02:19
[영상뉴스]신종 코로나 바이러스에 감염된 후 어떤 경우에 자가치료를 할 수 있는가?
视频
2022-12-23 22:34
연변라지오 TV 넷 연변뉴스APP
[영상뉴스]훈춘, 전자상거래산업으로 경제 지속 발전 추동
02:25
[영상뉴스]훈춘, 전자상거래산업으로 경제 지속 발전 추동
视频
2022-12-23 22:33
연변라지오 TV 넷 연변뉴스APP
[영상뉴스]연변, 사람과 자연의 조화로운 공생 추진
03:14
[영상뉴스]연변, 사람과 자연의 조화로운 공생 추진
视频
2022-12-23 22:32
연변라지오 TV 넷 연변뉴스APP
[영상뉴스]주농업농촌국, 농업 농촌 고품질 발전 위해 기여
03:28
[영상뉴스]주농업농촌국, 농업 농촌 고품질 발전 위해 기여
视频
2022-12-23 22:31
연변라지오 TV 넷 연변뉴스APP
[영상뉴스]돈화, 록색전환혁신발전시범구 다그쳐 건설
04:46
[영상뉴스]돈화, 록색전환혁신발전시범구 다그쳐 건설
视频
2022-12-23 22:31
연변라지오 TV 넷 연변뉴스APP
4번째 백신 관련한 10대 열점문제 해독!
국내외 진실세계 연구와 림상실험 데터에 근거하고 우리 나라 백신접종 실제와 결부해 두번째 강화시제는 첫번째 강화시제 접종과의 시간간격이 6개월 이상이여야 한다.3.두번째 강화시제는 어떤 백신을 접종할 수 있는가
图文
2022-12-23 14:37
인민넷 조문판
열이 나면 신종 코로나 페염에 감염된 것일가?
그렇지 않다.중국공정원 원사 종남산은 다음과 같이 말했다. 최근 나타난 발열원인은 신종 코로나 페염에 감염됐거나 다수의 독감 또는 소수의 신종 코로나 페염과 독감 이중감염이다. 요즘은 겨울철 독감 발병률이 높은 시기이기에 발...
图文
2022-12-23 13:34
연변라지오TV넷 연변방송APP
신화사: 백산흑수에 호랑이 표범 뛰놀아
동북호랑이표범국가공원에 사슴과 노루가 많아지고 꿩이 무리지어 다니고 있다.광활한 삼림에 생기가 넘쳐흐르고 사람과 자연이 조화롭게 공생하고 있다.연변라지오TV넷 연변방송APP자료제공
图文
2022-12-23 12:36
연변라지오TV넷 연변방송APP
전국 홍군소학교 최신명록 공포! 연변 9개 학교 명단에 올라!
전국 홍군소학교 최신명록 공포! 연변 9개 학교 명단에 올라!
图文
2022-12-23 11:43
연변라지오TV넷 연변방송APP
위챗: 모멘트 항원시제 판매 엄히 단속!
12월 21일, 위챗 안전쎈터는 ‘위챗 개인게정 규정위반 전염병 관련 제품 판정보 발표 처리공고’를 발표했는데 상세한 정황은 다음과 같다.12월 7일, 국무원 련합예방통제기제는 <신종코로나페염 전염병예방통제를 가일층 최적화할...
图文
2022-12-23 10:57
인민넷 조문판
[네티즌 문의] 소학교, 중학교, 고중 졸업증을 잃어버렸는데 어떻게 재발급 받습니까?
일전 한 네티즌이 연변12345•백성열선 플랫폼을 통해 "소학교, 중학교, 고중 졸업증을 모두 잃어버렸는데 어떻게 재발급 받는지
图文
2022-12-23 10:53
연변라지오TV넷 연변방송APP
20차 당대회 학습보고 | 생물다양성 보호 중대공정
생태시스템의 다양성, 안정성, 지속성을 향상시키고 생물다양성 보호 중대공정을 실시한다.
图文
2022-12-23 10:21
연변라지오TV넷 연변방송APP
주의! 양성에서 음성으로 전환되는 데 대한 6가지 착오적 인식
주의! 양성에서 음성으로 전환되는 데 대한 6가지 착오적 인식2022년 12월 22일 11
图文
2022-12-23 09:07
인민넷 조문판
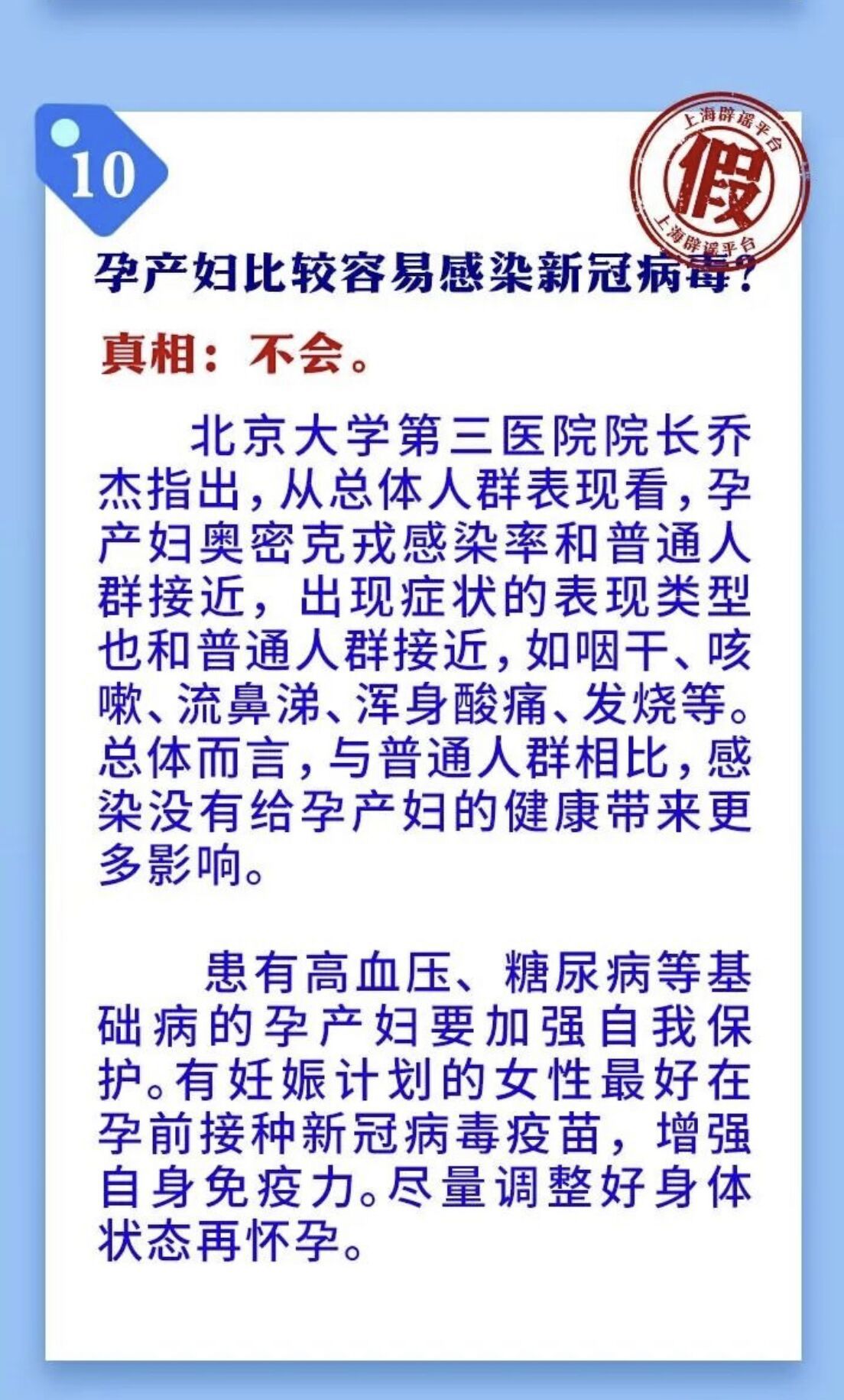
임산부는 신종 코로나 페염에 비교적 쉽게 감염될가?
그렇지 않다.북경대학 제3병원 원장 교걸은 다음과 같이 지적했다. 전반적으로 볼 때 임산부의 오미크론 변이 바이러스 감염률은 일반인들과 비슷하고 나타나는 증상도 비슷하다. 이를테면 목이 마르고 기침하며 코물이 나고 온몸이 쑤...
图文
2022-12-23 08:36
연변라지오TV넷 연변방송APP
[영상뉴스]전염병 예방통제와 경제사회발전 통괄 제9차 배치회의 소집
03:45
[영상뉴스]전염병 예방통제와 경제사회발전 통괄 제9차 배치회의 소집
视频
2022-12-22 20:19
연변라지오 TV 넷 연변뉴스APP
633
634
635
636
637
前往
页