HOME
뉴스
정치
경제
사회
TV
라지오
생방송
스포츠
드론영상
뉴스
정치
|
경제
|
사회
|
문화
|
백성열선
|
국내외
|
특집
|
라지오
|
中文版
首页
>
新闻
>
社会 사회
12월 30일 속보 | 연변주 신종 코로나 페염 발병상황에 관한 통보
2021년 12월 29일 0-24시까지 연변에서 새로 보고된 신종 코로나 페염 확진자와 무증상 감염자가 없다.
图文
2021-12-30 07:42
연변라지오TV넷 연변뉴스APP
[주목!] 길림성정부 중요무형문화재명록 발포! 연변에는 어떤 것들이 있나?
일전, 길림성인민정부는 제5진 성급 무형문화재 대표항목 명록을 공포할 데 관한 통지를 인쇄, 발부했다. 성정부는 길림성 제5진 성급 무형문화재 대표항목 명록(도합 65가지)과 성급 무형문화재 대표항목 명록 확장항목명록(도합 ...
图文
2021-12-29 15:15
연변라지오TV넷 연변뉴스APP
오늘부터 동북의 이 관광지 재개방!
중국설향관광지 12월29일 대외개방을 회복한다.
图文
2021-12-29 14:56
중국조선어방송넷
물고기 한마리 2999999원... 챠간호 어렵문화관광제 개막
챠간호 제20회 빙설어렵문화관광제 개막식이 28일 오전 송원시 챠간호풍경구에서 열렸다. 성당위 상무위원이며 선전부장인 아동(阿东)이 관광제의 정식 개막을 선포했다.성직속의 일부 청, 국, 대학교, 신강 알타이지구 관련 책임자...
图文
2021-12-29 14:53
길림신문
여러 택배회사 ‘음력설 정상근무’ 선포! 서비스비용은 인상
여러 택배회사 ‘음력설 정상근무’ 선포! 서비스비용은 인상2021년 12월 29일 12
图文
2021-12-29 14:34
인민넷 조문판
장백산아래 은빛 룡이 춤춘다
장백산-돈화고속철도는 심양-가목사고속철도의 장백산-돈화구간으로서 길림성 연변조선족자치주 경내에 위치해있고 전체 길이가 99킬로메터이며 설계시속이 250킬로메터로서 국가에서 계획한 '8종8횡' 고속철도망 심양-가목사통로의 구성부문인 동시에 새로 개통
图文
2021-12-29 11:07
인민넷 조문판
[아름다운 중국 산뜻한 연변] 생태비경-안도현 마계풍경구
01:48
[아름다운 중국 산뜻한 연변] 생태비경-안도현 마계풍경구
视频
2021-12-29 10:57
연변발표
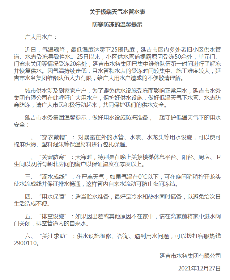
연길시수무집단, "수도관 얼굼현상에 주의 돌려야!"
27일 연길시수무집단은 "극단날씨에서 수도관과 수도계량기 얼굼방지에 관한 주의사항"을 발부하여 광범한 주민들이 강온날씨에 수도관이나 수도계량기 얼굼현상을 미연에 방지하고 그로 인한 단수피해를 예방할 것을 호소했다.
图文
2021-12-29 10:50
연변라지오TV넷 연변뉴스APP
연길시 전염병예방통제사업 착실히
현재 해내외 전염병예방통제형세는 준엄하고 복잡한다. 연길시는 ‘외부류입방지, 내부반등방지’ 총체적 책략을 견지하고 전염병예방통제선을 엄수하는 한편 상시화, 과학화, 정밀화 전염병예방통제사업을 착실히 하면서 광범한 인민군중의 생명안전을 보장하고 있다.
图文
2021-12-29 10:48
연변라지오TV넷 연변뉴스APP
[도문 사건] 한밤중에 화재, 90세 로인 집안에...
12월 27일 새벽 1시경 도문시공안국 향산변경파출소 민경들은 광장화원소구역의 한 아빠트에 화재가 발생했다는 신고를 접수했다. 민경들은 즉각 출동하여 90세 로인을 구조했다. 곧이어 소방대원들이 도착하여 화재도 진압되였다.
图文
2021-12-29 10:23
연변라지오TV넷 연변뉴스APP
연길시 3-11세 군체 백신접종시간을 조정할 데 관한 통지
점심휴식시간은 각 접종점의 현장상황에 따라 조정한다. 연길시신종코로나바이러스페염전염병예방통제사업지도소조 판공실2021년 12월 28일
图文
2021-12-29 10:13
연변라지오TV넷 연변뉴스APP
‘두 명절’ 전, 연길시 여러 영화관 검사
곧 다가오는 양력설과 음력설을 맞으며 영화관 전염병예방통제와 안전생산 사업을 잘하고저 12월 27일, 연길시는 일전 여러 영화관에 대해 검사했다. 이날, 연길시당위 선전부, 연길시문화라지오텔레비죤방송및관광국 집법대대, 연길시...
图文
2021-12-29 10:12
연변라지오TV넷 연변뉴스APP
‘보육지도’ 출시! 학부모 육아편리 새로운 시도
‘보육지도’ 출시! 학부모 육아편리 새로운 시도
图文
2021-12-29 10:00
인민넷 조문판
12월 29일 속보 | 연변주 신종 코로나 페염 발병상황에 관한 통보
2021년 12월 28일 0-24시까지 연변에서 새로 보고된 신종 코로나 페염 확진자와 무증상 감염자가 없다.
图文
2021-12-29 07:31
연변라지오TV넷 연변뉴스APP
연길시질병예방통제중심 제시!
당면 전염병예방통제 형세가 여전히 준엄하다. 28일, 연길시질병예방통제중심에서 료해한 데 따르면 방역안전과 명절출행수요를 보장하고저 연길시질병예방통제중심 전염병예방통제과 과장 한송철은 ‘두 명절’ 기간 될수록이면 불필요한 출...
图文
2021-12-28 15:59
연변라지오TV넷 연변뉴스APP
931
932
933
934
935
前往
页