HOME
뉴스
정치
경제
사회
TV
라지오
생방송
스포츠
드론영상
뉴스
정치
|
경제
|
사회
|
문화
|
백성열선
|
국내외
|
특집
|
라지오
|
中文版
首页
>
新闻
>
社会 사회
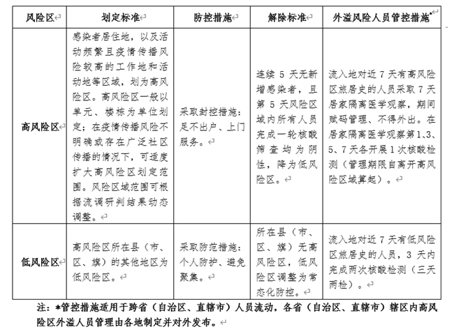
중요문건! 전염병 위험구역의 획정 및 관리통제방안 제정
각지에서 전염병상황처리에서 위험구역을 잘 획분하도록 지도하고 위험구역 관련 예방통제조치를 효과적으로 시행하며 전염병상황이 인민대중의 생산 및 생활에 미치는 영향을 최소화하기 위해 <중화인민공화국 전염병예방퇴치법>, <중화인민...
图文
2022-11-22 09:55
인민넷 조문판
조심! 이렇게 휴대폰 갖고 놀면 실명할 수도→
록내장은 주로 안압의 병리학적 상승(정상 안압은 10-21mm 수은주)에 의해 발생하는 만성적이고 진행성 안과 질환으로 시야결손, 시신경판 함몰, 시신경 위축이 초래되는 안과질병이다. 록내장, 백내장, 년령 관련 황반변성은 ...
图文
2022-11-22 09:53
연변라지오TV넷 연변방송APP
오늘 소설|첫눈이 내리는 스무번째 절기
오늘 소설
图文
2022-11-22 09:20
연변라지오TV넷 연변방송APP
[주의!] 래일, 연길시 이 구역 정전합니다!
[주의!] 래일, 연길시 이 구역 정전합니다!
图文
2022-11-22 08:41
연변라지오TV넷 연변방송APP
연길시공안국 교통경찰대대 교통관제 공고
연길시공안국교통경찰대대 교통관제 공고연길시공안국교통경찰대대는 아이의 등,하교에 편리를 제공하고 교문 앞의 도로교통질서를 일층 정화하기 위해 일전 연길시 진학소학교 동쪽 캠퍼스, 중앙소학교, 연신소학교, 연남소학교에 학생픽업 ...
图文
2022-11-21 14:10
연변라지오TV넷 연변방송APP
판매 시작했다가 즉시 중단! 신종코로나페염 치료약 사재기해야 할가?
19일 소식에 따르면 최근 국산 신종코로나페염 치료약 아즈부딘이 북경 부분적 약방 온라인에서 정식 판매를 시작했는데 한병당 350원, 한병에 35편이 들어있다고 한다. 메이퇀약품판매플랫폼(美团买药)과 해왕성진약방(海王星辰连锁...
图文
2022-11-21 13:23
인민넷 조문판
이 비용 면제! 개인양로금 자금계좌와 관련돼!
구체적인 회수와 금액은 참가자가 자주적으로 결정한다. 한달에 1000원씩 나누어 예금하든 한번에 12000원을 예금하든 전적으로 참가자가 자주적으로 결정할 수 있다.
图文
2022-11-21 13:21
인민넷 조문판
길림성 3명 2022년 3분기 ‘중국의 좋은 사람 명단’에 선정!
연변주 1인 ‘중국의 좋은 사람 명단’에 선정!11월 18일, 2022년 3분기 ‘중국 좋은 사람 명단'이 발표되였다. 각지의 추천, 네티즌의 투표평의 및 전문가 심사를 거쳐 총 150명(팀)이 남을 돕는 것을 기쁘게 생각하...
图文
2022-11-21 13:18
인민넷 조문판
모멘트 입력창 확대! 위챗 일련의 새 기능 출시
위챗 ios 8.0.30 버전이 정식 출시되였는데 한번에 여러가지 다양한 변화를 가져왔다. 함께 료해해보자.플러그인(插件)화면 변경그전 버전에서 위챗 플러그인화면의 바탕색은 주황색이였는데 이번 업데이트로 록색으로 바뀌였다.또...
图文
2022-11-21 13:16
인민넷 조문판
[이번주 날씨] 기온 뚜렷이 높고 강수 비교적 많아
1. 21일 적은 눈이 있겠다.2. 25일 적은 눈 혹은 진눈까비가 있겠다.3. 27일 적은 눈이 있겠다. 분석과 건의1. 진눈까비날씨는 로면 적설 혹은 결빙이 예상되기에 각지에서는 교통안전관리를 강화하고 차량과 행인들은 안...
图文
2022-11-21 11:21
연변라지오TV넷 연변방송APP
연변주 고속도로 최신 도로상황
연변주 고속도로 최신 도로상황
图文
2022-11-21 09:35
연변라지오TV넷 연변방송APP
[날씨 원인으로] 오늘, 연변주 모든 려객운수선로 잠시 운행 중단!
图文
2022-11-21 09:11
연변라지오TV넷 연변방송APP
[래일!] 연길시 이 구역 정전합니다!
[래일!] 연길시 이 구역 정전합니다!
图文
2022-11-21 08:41
연변라지오TV넷 연변방송APP
명단 확정! 연변주 이 학교 선정!
인터넷학습공간 응용보급활동 우수지역 및 우수학교 명단! 연변주 한곳 포함교육부는 최근 통지를 인쇄발부하여 40개 구역과 196개 학교를 2021년도 인터넷학습공간 응용보급활동 우수지역 및 우수학교로 확정했다.우수지역(길림성 ...
图文
2022-11-20 13:07
인민넷 조문판
2022중국 중소도시 고품질발전지수연구성과 발표! 연길시 3개 순위에 진입
11월 18일, 2022년 중국 중소도시 고품질발전지수연구성과가 발표되였다. 그중 연변주 연길시는 3개 순위에 이름을 올렸다.중소도시는 우리 나라 경제가 급속한 발전에서 고품질발전으로 전환하는 중요한 주체로서 새 시대 중국식...
图文
2022-11-20 11:05
인민넷 조문판
659
660
661
662
663
前往
页