HOME
뉴스
정치
경제
사회
TV
라지오
생방송
스포츠
드론영상
뉴스
정치
|
경제
|
사회
|
문화
|
백성열선
|
국내외
|
특집
|
라지오
|
中文版
首页
>
新闻
>
社会 사회
연변 이번주 기온 다소 높고 두차례 눈소식!
이번주(12월 4일-12월 10일) 총체적 날씨추세는 기온이 뚜렷이 높고 강수가 다소 적을 것으로 보인다. 전 주 평균기온은 -5.0℃ 안팎으로 평년 동기보다 4.4℃ 좌우 높겠고 기온파동이 비교적 큰바 4일-5일 뚜렷이 높...
图文
2023-12-04 10:33
연변라지오TV넷 연변방송APP
[주목!] 유가 곧 조정! 언제?
12월 6일 0시
图文
2023-12-04 10:12
연변라지오TV넷 연변방송APP
흑룡강 여러지역에서 오로라현상 관측→
흑룡강 여러지역에서 오로라현상 관측
图文
2023-12-04 09:19
중국조선어방송넷
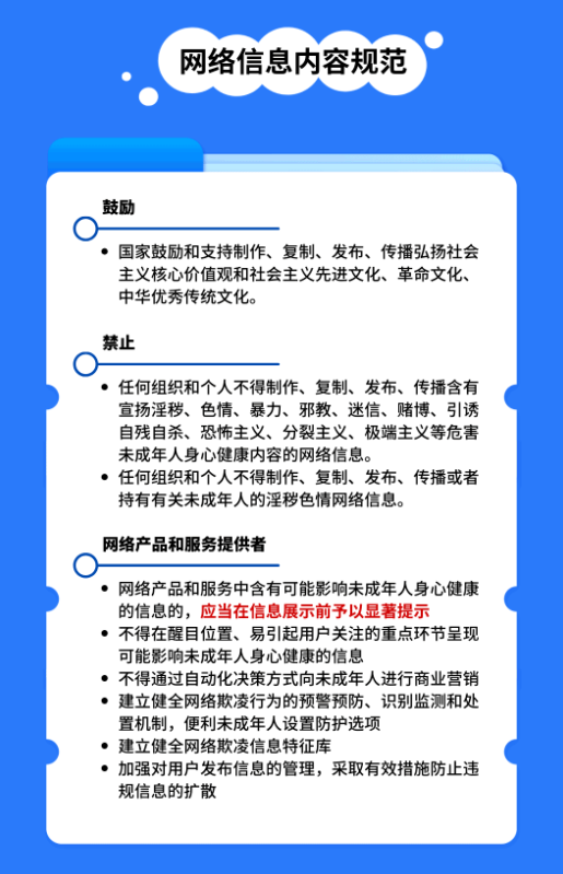
<미성년자인터넷보호조례> 시리즈2 | 인터넷 정보 내용 규범화
공청단중앙권익부(团中央权益部)편역
图文
2023-12-04 08:45
연변라지오TV넷 연변방송APP
신화사가 본 연변룡정팀... "축적+정진, 연변축구는 계속되고 있다!"
갑급리그가 지난 시즌을 마치고 새 시즌을 준비하고 있을 무렵 신화사가 또 한번 연변축구를 조명했다. 12월 1일 밤 신화사는 "슈퍼리그를 향한 축적과 정진-연변룡정구락부 리광혁 총경리 인터뷰"라는 문장을 발표하여 연변룡정팀의...
图文
2023-12-03 14:00
매체 자료
공안부 당부! 이름, 생일을 비밀번호로 설정하지 말 것!
11월 30일, 공안부는 기자회견을 개최했다. 공안부 사이버안전보위국 부국장이자 1급 순시원인 리동은 광범한 네티즌들에게 비밀번호관리를 잘할 것을 당부하면서 인터넷계정 비밀번호, 컴퓨터 작동 비밀번호, 잠금 비밀번호, 결제 ...
图文
2023-12-03 12:55
인민넷 조문판
12월 안녕! 이런 특수한 날자 알아보기
2023년이 마지막 한달이 남았다. 12월, 국제장애인의 날, 장애인을 존중하고 관심하기; 12월, 국가공제일(公祭日), 력사를 기억하고 평화를 소중히 여기기; 12월, 오문회귀 24주년, 더 나은 래일을 축복하기; 12월,...
图文
2023-12-03 12:53
인민넷 조문판
페염마이코플라스마 자가진단키트 불타나게 팔려! 믿어도 될가?
페염마이코플라스마IgM항체 진단키트에는 희석제, 테스트카드 및 점적관이 포함되는데 사용할 때 테스트카드에 혈액을 떨어뜨리고 10분 동안 기다리면 결과가 나올 수 있다. 현재 전자상거래플랫폼에서 이러한 류형의 자가진단키트 판매...
图文
2023-12-03 12:51
인민넷 조문판
소장! 독감예방치료 7문7답→
확정할 수 없다.독감의 주요 증상은 발열, 두통, 근육통, 인후통, 마른기침이며 이를 인플루엔자 류사 증상이라고 한다.4. 독감증상이 있으면 병원에 가서 검사를 받아야 하는가
图文
2023-12-02 13:52
인민넷 조문판
아지트로마이신에 관한 궁금증 4가지, 의사 해답
아지트로마이신은 농도의존형 항균약물로 반감기가 35~48시간이다. 이 약물은 체내에서 향균효과를 지속적으로 발휘할 수 있으므로 1일 1회 복용하면 된다. 아침이나 저녁, 공복이나 음식과 함께 복용해도 좋다. 매일 가급적이면 ...
图文
2023-12-02 11:51
인민넷 조문판
가장 간단한 습관! 하루 3잔 마시면 로화방지효과 최고
차문화는 우리 나라에서 유구한 력사를 가지고 있는바 많은 사람들이 차를 음미하고 마시는 것을 좋아한다. 최근 연구에 따르면 차를 마시는 사람은 로화속도를 늦출 수 있다고 한다.하루 3잔 마시면 로화방지효과 최고!연구결과에 따...
图文
2023-12-02 10:50
인민넷 조문판
[영상뉴스]주당위상무위원회확대회의 소집
08:14
[영상뉴스]주당위상무위원회확대회의 소집
视频
2023-12-02 09:12
연변라지오 TV 넷 연변뉴스APP
[영상뉴스]홍경 연길서 현장 답사 진행
04:03
[영상뉴스]홍경 연길서 현장 답사 진행
视频
2023-12-02 09:11
연변라지오 TV 넷 연변뉴스APP
2024년 민생실사 공개 징집 통고
연변주의 2024년 민생실사 계획을 잘 세우고 민생실사 프로젝트가 민의에 더 가깝고 인민수요에 부합하도록 하기 위해 현재 전 주를 대상으로 2024년 민생실사 의견과 건의를 징집합니다.
图文
2023-12-01 15:31
연변라지오TV넷 연변방송APP
전국 100강! 연변 3곳 입선!
최근 2023 중국 현역 관광발전잠재력 100강 현시 명단이 2023 전국 현역 관광 고품질발전 교류대회에서 공개되였다. 길림성에서 돈화시, 연길시, 매하구시, 안도현 4곳이 입선되였는데 그중 연변은 3곳으로 전국 1866개...
图文
2023-12-01 15:11
인민넷 조문판
395
396
397
398
399
前往
页