图文
졸음운전 새 규칙, 6월 1일부터 실시
2026-03-31 13:35 연변라지오TV넷 연변방송APP

최근 공안부는 <자동차운전자 졸음운전 인정규칙>(GA/T 2372-2026)을 정식으로 발표했으며 새 규칙은 6월 1일부터 전국에서 착지되여 집행된다. 운전행위+생리상태+생활궤적에 의거해 3차원의 립체판정을 내리고 그중 어떠한 조건을 충족해도 졸음운전에 해당된다.

졸음운전 해당 상황:

다음 상황 중 어느 하나라도 해당되는 경우 졸음운전으로 인정한다.

(1)자동차 운전자가 4시간 이상 련속 자동차를 운전하면서 정차하여 휴식하지 않거나 정차휴식시간이 20분 미만인 경우;

(2)려객운수자동차 운전자가 밤 22:00부터 다음날 새벽 6:00까지 2시간 이상 련속 운전하면서 정차하여 휴식하지 않거나 정차휴식시간이 20분 미만인 경우;

(3)려객운수자동차 운전자가 24h 이내 루적 운전시간이 8시간을 초과하는 경우.

주: 려객운수자동차 운전자는 도로려객운수 경영활동에 종사하는 자동차 운전자를 가리킨다.

도로교통사고 발생과정에서 안전조건을 갖추고도 제때에 효과적인 안전조치를 취하지 않은 자동차 운전자가 조사결과 다음 상황 중 하나라도 해당되는 경우 졸음운전으로 인정한다.

모니터링설비(영상모니터링 설비, 뇌파측정설비 등을 포함하되 이에 국한되지 않음)를 통해 사고발생 10분 이내에 자동차 운전자가 차량을 운전하던 중 생리적 피로로 인해 눈을 감았거나 뇌파특성에 따른 피로정도 판단값이 30미만인 경우.

 

 

주: 생리적 피로로 인한 눈감음이란 자동차 운전자가 생리적 피로로 인해 두 눈을 완전히 감고 2s 이상 지속하는 행위를 가리킨다.

자동차 운전자에게 문의/신문을 한 결과 정신집중곤난이나 정신몽롱, 졸음 등 상태에서 차량을 운전한 것이 확인된 경우;

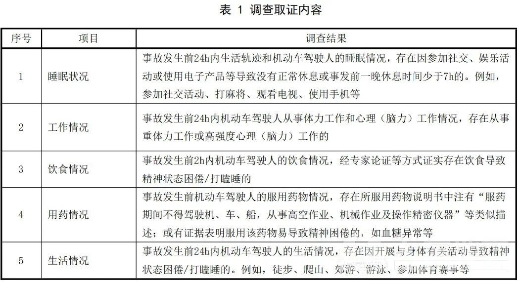
자동차 운전자의 운전 전 수면상태와 작업, 식사, 약물, 생활 등 정황을 조사하여 표 1에 렬거된 조사결과 중 하나가 있음이 확인된 경우:

모든 운전자에게 교통규칙을 엄격하게 준수하고 규범적인 운전습관을 기르며 졸음운전을 거부하고 안전한 출행을 수호할 것을 당부한다.

 

 

연변라지오TV넷 연변방송APP

 

来源:人民网 朝文版

初审:金垠伶

复审:金明顺

终审:金敬爱