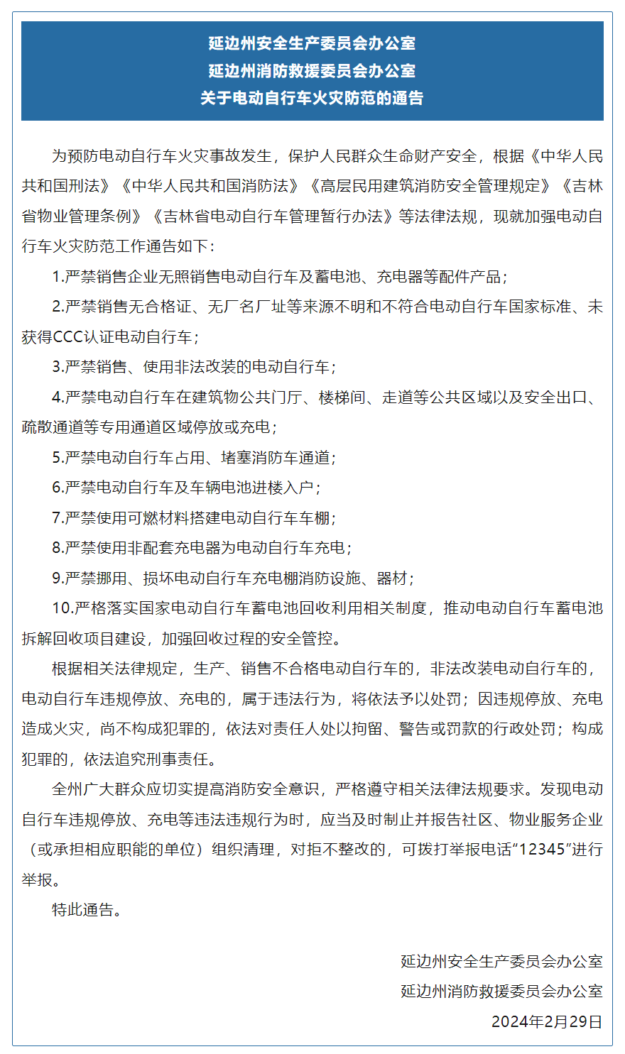
전기자전거 화재사고를 예방하고 인민군중의 생명과 재산 안전을 보호하기 위해 최근 연변주안전생산위원회 판공실과 연변주소방구조위원회 판공실은 공동으로 전기자전거 화재 예방에 관한 통고를 발표하여 판매 및 사용 측면에서 '레드라인'과 '마지노선'을 그었다.
통고는 다음과 같이 요구했다. 기업이 허가증 없이 전기자전거 및 축전지, 충전기 등 부품을 판매하는 것을 엄금한다. 합격증, 공장이름과 공장주소가 없거나 전기자전거 국가표준에 부합되지 못하고 CCC인증을 획득하지 못한 전기자전거를 판매하는 것을 엄금한다. 불법적으로 개조한 전기자전거를 판매, 사용하는 것을 엄금한다. 건축물 공공현관, 계단공간, 복도 등 공공구역이나 안전출구, 대피통로 등 전용구역에 전기자전거를 세워두거나 충전하는 것을 엄금한다. 전기자전거가 소방차 통로를 점용하거나 막는 것을 엄금한다. 전기자전거 및 차량 전지를 가지고 집안에 진입하는 것을 엄금한다. 가연성 재료로 전기자전거 보관소를 짓는 것을 엄금한다. 전기자전거를 충전하기 위해 보조 충전기를 사용하는 것을 엄금한다. 전기자전거 충전실의 소방시설, 장비를 람용하거나 손상시키는 것을 엄금한다. 국가 전기자전거 배터리 재활용 관련 제도를 엄격히 실시하고 전기자전거 배터리 해체 및 재활용 프로젝트 건설을 촉진하며 재활용 과정에 대한 안전관리를 강화한다.
통고는, 불합격 전기자전거를 생산 또는 판매하는 경우, 불법적으로 전기자전거를 개조하는 경우, 불법 주차 또는 충전하는 경우 위법행위에 속하며 법에 따라 처벌된다고 강조했다. 불법 주차 또는 충전으로 인한 화재는 범죄를 구성하지 않을 경우 책임자에게 법에 따라 구금, 경고 또는 벌금 등 행정 처벌을 안기고 범죄를 구성할 경우 법에 따라 형사 책임을 추궁한다. 시민들은 전기자전거의 불법 주차, 충전 및 기타 법률 및 규정 위반행위를 발견한 경우 적시에 이를 제지시킴과 아울러 사회구역, 물업봉사기업(또는 해당 기능을 수행하는 단위)에 보고하여 관련 단위에서 정돈하게 해야 하며 정돈을 거부하는 경우 '12345'에 전화를 걸어 신고할 수 있다.
통고 구체 내용은 아래와 같다.

연변라지오TV넷 연변방송APP
출처: 연변발표
편역: 김성무