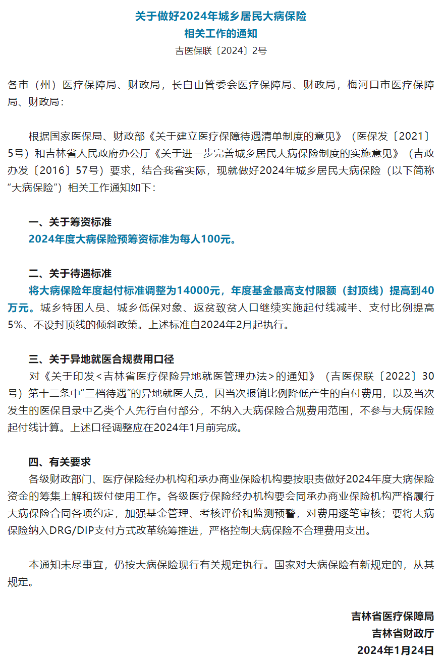
국가의료보장국, 재정부의 <의료보장대우명세서제도를 건립할 데 관한 의견>(의보발[2021]5호)과 길림성인민정부 판공청의 <도시농촌주민 큰병보험제도를 진일보 완화할 데 관한 실시의견>(길정판발[2016]57호) 요구에 근거하고 길림성 실제와 결부하여 길림성은 련합으로 2024년 도시농촌주민 큰병보험 관련 사업 통지를 발부했다.
2024년도 큰병보험 예비조달 표준은 1인당 100원이며 대우표준, 타지역 진찰 규정부합비용 조건, 관련 요구 등 구체적 내용은 아래와 같다.

연변라지오TV넷 연변방송APP
출처: 중국길림넷
편역: 오예화