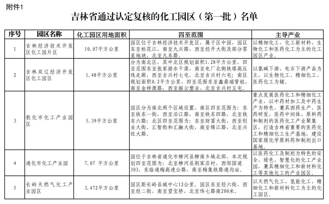
6월 14일, 길림성공업및정보화청에서는 <길림성화학공업단지 인정 결과에 관한 공고>를 발부했다. 성공업및정보화청에서는 성직속 각 관련 부문과 련합으로 <길림성화학공업단지인정관리실시세칙(시행)>에 따라 화학공업단지 인정 재심사 사업을 전개했는데 성정부의 동의를 거쳐 길림경제기술개발구화학공업단지 등 5개 단지가 제1진으로 인정을 통과했는데 그중 연변의 돈화시화학공업산업단지가 이름을 올렸다. 한편 료원고신기술산업개발구 화학공업산업단지 등 3개 단지가 새로운 인정을 통과했다.


연변라지오TV넷 연변방송APP
출처: 길림일보
편역: 오예화