
국무원 련합예방통제메커니즘은 10일 <최근 신종코로나바이러스감염 전염병상황 대응 백신접종 업무방안> 및 질의응답 해석을 발표했으며 접종 대상 군체, 시간 간격, 백신 선택 등에 대해 명확한 규정을 내렸다.
어떤 종류의 사람들이 여전히 신종코로나백신을 접종해야 할가?
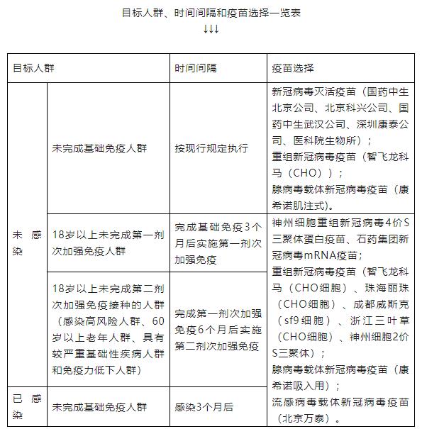
방안은 현단계에서 백신 접종의 중점은 부동한 대상 군체의 면역수준 격차를 보완하고 중증 및 사망 위험을 진일보 줄이는 것이라고 밝혔다.
대상 군체는 다음과 같다.
(1) 아직 감염되지 않고 정해진 예방 접종 절차를 완료하지 않은 군체이다.
3-17세의 아직 감염되지 않고 기초면역 미완료자
18세 이상의 아직 감염되지 않고 제1차 면역강화 미완료자
18세 이상의 아직 감염되지 않고 제2차 추가 예방접종 미완료자(감염 고위험군, 60세 이상 고령자, 기저질환이 심한 사람, 면역저하자)
(2) 이미 감염되였지만 기초면역 미완료 군체이다.
신종코로나백신 접종은 얼마나 시간 간격을 두어야 할가?
감염되지 않은 대상 군체는 정해진 면역 절차 및 시간 간격에 따라 후속 백신 접종을 완료해야 한다. 그중 기초면역을 완료한 18세 이상 군체는 1차 면역강화 간격을 3개월 이상으로 조정한다.
이미 감염되였으나 기초면역을 완료하지 않은 사람은 감염 3개월 후 1차 접종을 받을 수 있다.
백신은 어떻게 선택해야 할가?
현재 신주세포재조합신종코로나바이러스 4가 S 삼량체 단백질백신(神州细胞重组新冠病毒4价S三聚体蛋白疫苗)과 석약그룹의 신종코로나바이러스 mRNA백신이 긴급 사용에 포함되였으며 18세 이상 군체의 면역강화 접종에 사용할 수 있다.

연변라지오TV넷 연변방송APP
출처: 인민넷 조문판