图文
[오늘부터!] 연길시 80만원 빙설문화관광소비권 발급!
2022-11-10 16:08 연변라지오TV넷 연변방송APP

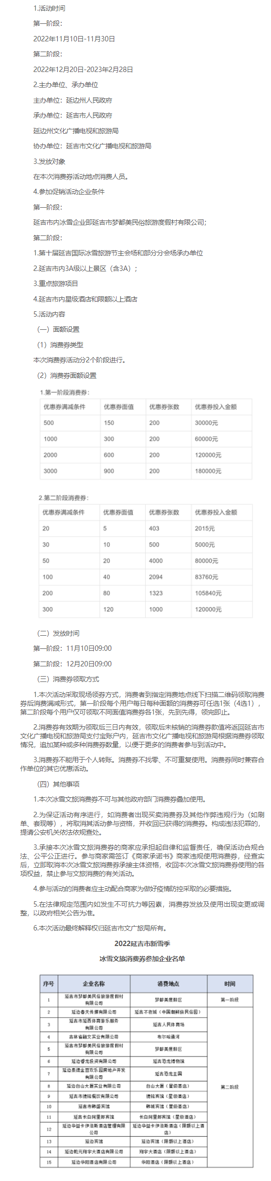
습근평 총서기의 '빙설천지도 금산은산'이라는 중요지시정신을 관철하고 연길시 겨울철 빙설소비를 추동하고저 연변주 및 연길시 인민정부는 80만원을 투입하여 빙설문화관광소비 보조금에 사용하기로 결정했다. 구체적인 제정방안은 아래와 같다.

연변라지오TV넷 연변방송APP

출처: 연길관광

편역: 오예화