图文
[알림!] 오늘 10시, 연길 662만원 소비권 발급!
2022-09-16 09:29 연변라지오TV넷 연변방송APP

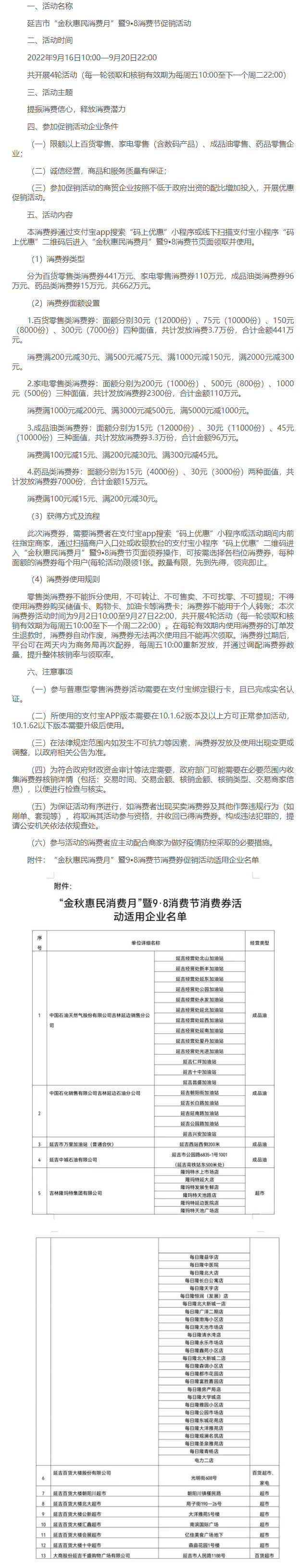
성, 주, 시의 《전 성 경제안정에 관한 약간의 조치》와 길림성 제2회 9.8소비절 사업요구에 따라 연길시정부는 9월 16일부터 9월 20일까지 662만원을 투입하여 '금추혜민소비월' 및 9.8소비절(제3륜) 소비권 판촉활동을 전개하기로 결정했다. 구체 활동방안은 다음과 같다.

연변라지오TV넷 연변방송APP

출처: 연길융매체

편역: 오예화