국내 최신 요구에 따라 2022년 5월 20일부터 한국발 중국행 정기 항공편, 림시 항공편, 각종 전세기 (“패스트 트랙” 전세기 등 포함) 탑승자 검사 및 건강 QR코드 신청 규정은 다음과 같이 간소화된다.
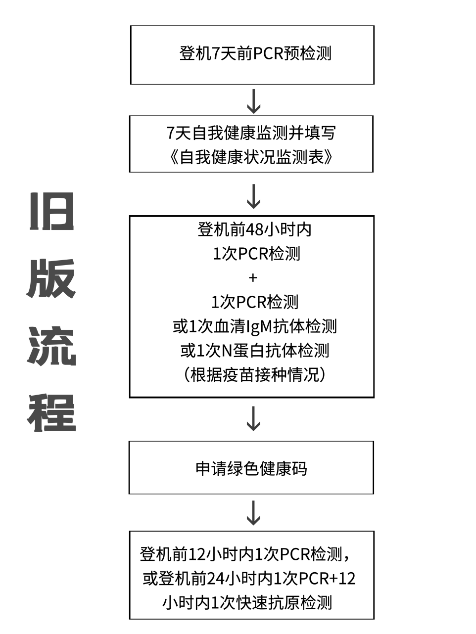
1. 탑승 7일 전 예비PCR 검사 및 자가 건강 모니터링을 취소한다.
2. 백신 접종 상황과 관계없이 모든 혈청 IgM 항체 검사와 N단백질 IgM 항체 검사는 더 이상 진행하지 않는다.
3. 탑승 2일 전 “이중 검사”는 PCR 검사 1회로 간소화되며, 음성 결과에 따라 블루코드를 신청한다. (첨부 1 참고)
4. 과거 감염자는 반드시 지정병원에서 두 차례의 PCR 검사 진행 (검체 채취 시간 간격 24시간 이상), 기타 요구사항은 일반 탑승객과 동일하다.
5. 상륙 선원 검사는 일반 승객과 동일하며, 14일의 건강 모니터링은 더 이상 진행하지 않는다.
调整内容


相关问答
1
今后相关规范只会越来越简化吧?
答:此次调整系根据疫情形势、病毒变异特点等多种因素所做安排。请您本着对自己和他人负责的态度,继续做好行前个人防护,自觉进行自我健康监测(不填表),避免出现登机前检测阳性影响行程,或入境后造成疫情输入。如当地疫情和自韩赴华输入病例出现明显反弹,相关检测要求可能再做动态调整。
2
我接种了新冠疫苗,到底该做血清IgM抗体还是N蛋白抗体检测?
答: 新规取消了所有血清抗体检测。但仍请您在申码时如实填报疫苗接种情况。
3
我是船员,在韩国上岸后是否还需要进行 14 天自我健康监测?
答:登陆船员相关要求和普通乘客完全相同,不需要 14 天自我健康监测。
4
我是既往感染者,需要做哪些检测?
答:有既往感染史人员须在指定检测机构进行2次痊愈确认核酸检测(两次间隔24小时以上),结果均为阴性的可预订1个月后的航班(第2次PCR采样日期+1个月),其他要求同普通乘客一致。
5
婴幼儿可以直接登机吗?
答:3周岁(含生日当天)及以下儿童无需检测,但必须申请健康码(绿码),由监护人代为填报并上传儿童护照/旅行证资料页。如儿童曾确诊感染,需进行2次痊愈确认PCR检测(间隔24小时),结果均为阴性的可凭此申请绿码,无需等待1个月,亦无需48小时内检测和登机前检测。
6
我只做了1次登机前 12 小时内PCR 检测,可否既凭此申请蓝码、又作为登机前检测结果?
答:不可以。因韩国赴华乘客多、健康码审核量大、且PCR检测出结果较慢,如凭登机前12小时内PCR检测申请蓝码,可能难以及时审核或不被通过,航空公司亦将现场查验相关检测结果并拍照发至使领馆。请严格按规定进行相应检测,不要投机取巧,以免耽误自身行程。
详细要求请点击《关于简化自韩赴华人员健康码申领和登机前检测规范的通知》查看。

★신 규정 시행 후 일반 승객의 전 과정은 다음과 같다:

① 탑승 2일 전 PCR검사 1회 → ② 음성 결과지와 개인 필요 서류로 블루코드 신청 → ③ 탑승 전 12시간 내 PCR 검사 1회 또는 탑승 전 24시간 내 PCR검사 1회 + 12시간 내 신속항원검사 1회 → ④ 블루코드와 탑승 전 음성 결과지로 탑승 수속 진행.
주의: 이미 발급받은 그린코드는 유효 기간 동안 계속 사용할 수 있다.
상기 규정은 코로나19 상황 및 바이러스의 변이 특성 등 요소에 근거하여 조정된 것이였습니다. 본인과 타인에 대한 책임감을 가지고 탑승 전 개인 방역 및 건강 모니터링(모니터링폼 작성이 필요없다)을 계속적으로 진행하기 바라며, 탑승 전 양성 판정을 받아 일정에 영향을 끼치거나 중국으로 전염병 류입되는 상황을 피해야 한다. 만약 현지 코로나19 상황과 한국에서 중국으로 류입된 환자가 뚜렷한 반등을 나타낸다면, 관련 검사 요구 사항은 다시 조정될 수 있다.
조정 후 최신 요구 사항은 아래와 같다:
1、일반 요구 사항
1) 탑승48시간 전 1회 핵산(PCR) 검사(항공기 출발시간-2일)를 실시하여 검체 채취일(Time and Date of Specimen Collection) (례: 6월 17일 항공기의 경우 이르면 6월 15일)까지 검체 채취가 가능하다. 검사는 지정된 검사기관에서 실시하여야 하며(첨부2 참조), 동일한 서식의 검사증명서(인쇄본 및 전자파일 모두 가능하며 양식은 아래 그림 참조)

2) 건강QR코드 신청

(전체 그림을 보려면 클릭하여 보십시오)
3) 탑승 전 검사 : 모든 승객은 블루코드를 발급받은 후 탑승 전 12시간 이내(항공기 출발시간-12시간)에 추가로 1회 PCR 검사를 해야 한다. 항공편 시간, 기관의 검사시간 등을 종합적으로 고려하여 13:00 이전 항공편에 탑승하는 승객의 대안은 다음과 같다.

(전체 그림을 보려면 클릭하여 보십시오)
주의1: PCR, 신속항원 검사는 반드시 지정기구에서 진행해야 하며(관할지역 구분 없이 실시, 첨부2 참조), 정식 증명서를 제출해야 한다(인쇄본 또는 전자파일). 항공사는 블루 건강 QR코드와 탑승 전 음성 검사결과를 체크하고 탑승수속 업무를 진행한다.
주의2:아래의 탑승 전 검사 항목과 참고사항을 확인하여, 자세한 검사기구의 업무 상황은 지정검사기구명단을 참고하여 검사기관에 미리 확인해야 한다.

(전체 그림을 보려면 클릭하여 보십시오)
2、과거 감염자
1) 완치확인 PCR검사 : 2차례 핵산(PCR) 검사 진행(채취 시간 24시간 이상 간격). 검사 결과 모두 음성 확인 후, 1개월 이후 항공편 예약 가능 ( 2차 PCR 검사 일시+1개월).
2) 위와 같이 진행한 후, 일반 요구사항에 따라 출국48시간전 PCR 검사를 완료하고, 건강QR코드 및 탑승 전 검사를 신청한다.
3) 건강 QR 코드 신청 시, 일반 요구 사항에 명시된 서류와 함께, 2차례 완치확인 PCR검사 음성 결과지 첨부.
4) 례: 6월 12일, 13일 각각 2차례 완치확인 PCR 검사→검사 결과 모두 음성 확인→7월 13일 및 이후 항공편 예약→탑승 48시간전 검사→건강 QR코드 신청→탑승 전 검사.
5) 위 검사는 반드시 지정검사기구에서 진행해야 하며, 완치확인 PCR검사는 대사관/총령사관 관할 지역에 대한 제한이 없음. 이 과정에서 PCR 검사 양성이 나타날 경우, 완치확인 PCR 검사부터 다시 진행.
3、밀접접촉자
1) 의심 환자 또는 확진자의 증상 발현 2일 전 부터 또는, 무증상 감염자의 확진 판정 2일 전부터, 가까운 거리에서 미흡한 방역조치 하에 접촉한 사람을 밀접접촉자로 분류한다. 만약 탑승 전 밀접접촉일로부터 20일이 지났다면, 밀접접촉 날자를 기재하고 일반인 요구사항에 따라 신청하면 된다.
2) 중국행 항공편 탑승 전 20일 이내에 밀접접촉 했다면, 14일 자가 건강 모니터링을 진행하고, 기간 중 1, 4, 7일에 1번씩 PCR검사를 받고, 결과가 모두 음성인 탑승객은 14일 모니터링 후, “1、일반 요구 사항”에 따라 탑승 48시간 전 검사, 블루코드 신청 및 탑승 전 검사를 한다. 건강 QR코드 신청 시, 일반요구사항에 라렬된 자료 이외, 본 조항에서 요구하는 3번의 PCR 음성 시험성적서를 추가 제출한다.
4、 한국 경유 정책
출발지에 중국행 직항 항공편이 있는 경우, 국적을 불문하고 한국 경유하여 중국으로 갈 수 없다. 현재 한국 공항 환승 구역 내 검사 기구가 없으므로, 직항 항공편이 없어 경유가 필요한 승객은 우선 한국 비자를 발급받아 입국하여 검사를 진행해야 하고, 출발지에 주재한 중국대사관에서 발급한 1차 건강QR코드, 한국 출입국 사실증명서 또는 입국확인증과 기타 필수 서류를 제출하여 신청한다. 출발 국가의 1차 건강QR코드가 없다면 원칙적으로 출발지로 돌아가야 한다.
5、기타 주의사항
1) 본 공지사항을 잘 숙지하여, 본인의 상황에 따라 미리 알맞은 준비를 해야 한다. 시간이 부족해서 검사 및 증명서를 발급받지 못하는 경우, 탑승 조건을 충족하지 못하므로 항공편 일정을 조정해야 한다.
2) 지정기관명단은 비정기적으로 업데이트되며, 각 기관의 검사 효률성, 업무시간, 휴일여부, 예약방식 등 비용기준은 모두 다르다. 최신 명단을 참고하여 선택하고, 전화문의로 사전 확인이 필요하다.
3) 시험성적서를 발급받을 경우, 지정양식의 서류인지 주의하고 현장에서 이름, 려권, 생일 등 정보가 틀린 부분이 없는지 확인하여 수정이 필요한 경우 바로 요청한다.
4) 주한 중국공관에서 건강QR코드를 심사하는 시간은 매일 9:00-21:00(한국 시간, 공휴일 포함)이며, 매일 20시 이후에 제출 및 신청할 경우, 원칙적으로 신청일 다음날 오전 9시부터 심사한다. 매일 10:00이전 항공편 승객은 하루 전 20:00전에 신청이 필요하다. 그 외 시간에 출발하는 항공편 승객은, 항공편이 리륙하기 전 최소 5시간 이전에 신청이 필요하다. 항공일정에 차질이 생기지 않도록 모든 서류가 준비되면 바로 제출한다.
5) 만3세(생일 당일 포함) 또는 이하의 유아는 검사가 필요하지 않지만, 건강QR코드는 신청해야 한다. 보호자가 대신 정보를 입력하고, 검사결과서 대신 아이의 려권정보면을 제출한다.
6) 여행 기간 중 감염이 되는 위험을 줄이기 위해, 중국행 승객은 직항 선택을 권유한다. 주한 중국대사관은 한국에서 출발하여 제3국을 경유해 중국으로 가는 승객에게 건강코드를 발급하지 않는다.
7) 공지사항중 개인 사항을 신고하는 내용을 (례: 최근 1개월 이내에 제3국을 려행한 이력, 과거감염리력, 확진자 또는 무증상 감염자와 밀접접촉한 리력 등 포함) 반드시 사실대로 기재를 해야 한다. 요구사항에 따르지 않아 추후 엄중한 결과가 발생할 경우, 중화인민공화국 <감염병방지법>, <형법>에 근거하여 법적 책임이 발생할 수 있다.