화룡시 새로 증가한 확진병례와 무증상 감염자 이동경로에 관한 통고!
4월 16일 0-24시, 화룡시에서 신종 코로나 페염 확진병례 4례(경증형), 무증상 감염자 3명이 보고되였다. 새로 증가한 확진병례와 무증상 감염자의 이동경로는 다음과 같다.
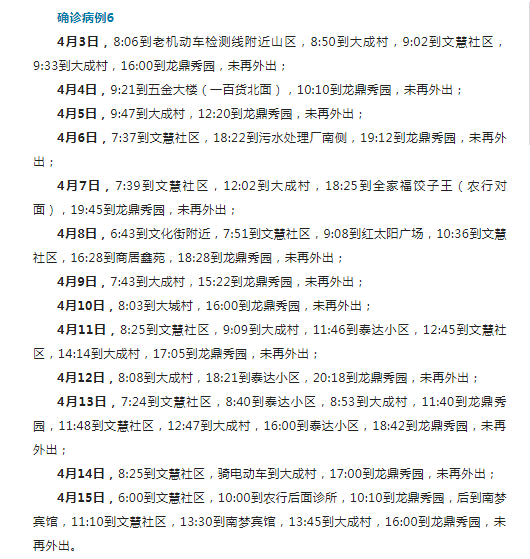
확진병례




무증상 감염자



목전, 상술한 확진병례와 무증상 감염자는 이미 지정의료기구에 이송돼 격리치료를 받고 있다. 그의 밀접접촉자, 간접접촉자들은 모두 추적검사를 하고 관리통제조치를 시달했으며 그의 생활과 사업장소에 대해 철저한 소독을 진행하였다.
상술한 감염자의 이동경로와 겹치는 인원은 즉시 화룡시질병예방통제중심과 련계하고 관련 방역조치를 주동적으로 협조시달해야 한다. 숨기거나 거짓 보고하면 법에 따라 해당 인원의 책임을 추궁하게 된다.
화룡시질병예방통제중심 련계전화:0433-4262122
화룡시신종코로나페염전염병예방통제사업지도소조 판공실
2022년 4월 17일
연변라지오TV넷 연변뉴스APP
출처: 화룡시신종코로나페염전염병예방통제사업지도소조 판공실