화룡시 신규 확진병례 이동경로에 관한 통고
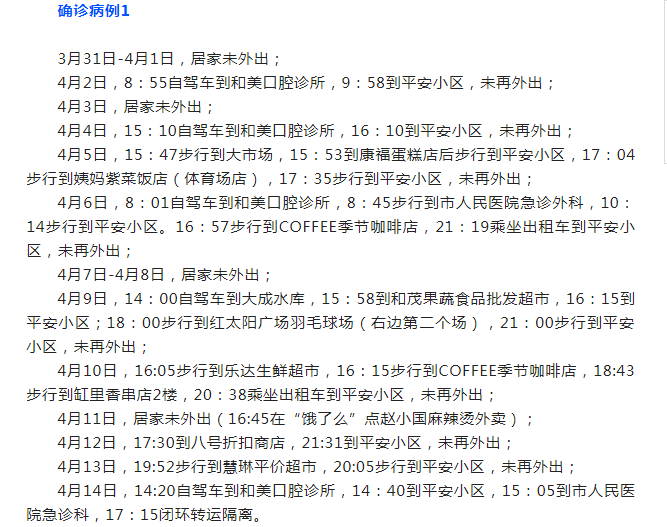
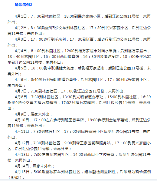
4월 15일 0-17시, 화룡시에서 본지방 확진병례 2례(경증형)가 새로 증가되였다. 신규 확진병례의 이동경로는 다음과 같다.

목전 상술한 확진병례는 모두 이미 지정병원에 이송돼 격리치료를 받고 있다. 그의 밀접접촉자, 간접접촉자들은 모두 추적검사를 하고 관리통제조치를 시달했으며 그의 생활과 사업장소에 대해 철저한 소독을 진행하였다. 상술한 확진병례와 이동경로가 겹치는 인원은 즉시 화룡시질병예방통제중심과 련계하고 관련 예방통제조치에 주동적으로 협조하고 시달해야 한다. 만약 속이거나 거짓 보고를 하면 법에 따라 해당 인원의 책임을 추궁할 것이다. 화룡시질병예방통제중심 전화:0433-4262122
화룡시신종코로나페염전염병예방통제사업지도소조 판공실
2022년 4월 15일
연변라지오TV넷 연변뉴스APP
출처: 화룡시신종코로나페염전염병예방통제사업지도소조 판공실