전체 시민 여러분:
신종 코로나 페염 전염병 예방통제사업의 깊이있는 전개를 진일보 추동하고 인민군중의 신체건강안전을 절실히 보장하기 위해 연길시신종코로나페염전염병예방통제사업지도소조의 연구결정을 거쳐 3월 16일 오전 6시 30분부터 3일(16일, 17일, 18일)동안 연길시 범위내에서 련속적으로 3차례의 전원핵산검측사업을 전개한다. '중화인민공화국전염병예방퇴치법', '중화인민공화국돌발사건대응법', '중화인민공화국치안관리처벌법' 등 관련 법률규정에 근거하여 아래와 같이 통고한다.
1. 3월 16일 0시부터 정부에서 지정한 생산방역물자와 공급보장기업사업단위 외의 기타 모든 생산, 경영장소는 일률로 운행을 잠정정지한다.
2. 3차례의 핵산검측 샘플 채취에 한차례라도 빠지는 인원은 3월 18일 이후에 무료핵산검측 자격을 취소하고 그 후에 핵산검측을 진행하려면 자체로 부담해야 한다. 핵산검측에 참가하지 못하고 이후 검사에서 양성이 나타난 경우 법률책임을 엄하게 추궁한다. 만 60세 이상은 시본급 사회복리대우를 반년동안 취소한다.
3. 3차례의 전원핵산검측 샘플 채취에 배합하지 않고 지지하지 않고 참가하지 않는 가구에는 봉인종이를 붙인 후 14일간의 강제격리 관리통제를 실시하고 사회구역과 물업회사에서 해당 가구의 주거단지 출입카드, 차고 등을 봉쇄하고 통행금지시킨다. 무고로 봉인종이를 파괴하는 행위에 대해서는 공안기관에서 법에 따라 엄하게 처벌한다.
4. 3월 18일 이후 3차례의 전원핵산검측 의거를 제공하지 못하면 슈퍼, 병원, 학교, 려객운수역, 기차역, 기관사업기업단위 등 공공장소에 진입하지 못한다.
5. 3월 18일 이후 전 시 각 업종 주관부문은 업종에 따라 배제조사를 전개하며 3차례의 전원핵산검측을 완성하지 못한 각 업종 종사인원은 해당 인원의 경영활동을 잠시 정지하고 그 생산경영자격을 취소한다.
6. 3월 18일 후 3차례의 전원핵산검측을 완성하지 못한 중앙과 성, 주, 시 직속기관, 국가기업사업단위의 간부와 종업원은 규률검사위원회에서 엄숙하게 문책한다.
7. 향후 전원핵산검측사업의 관련 요구는 계속해 본 '통고'를 준수해 집행한다.
3일간의 전원핵산검측과정에서 공안, 의료일군을 제외한 기타 방역인원 및 사회민생공급보장인원은 8:30 전, 16:30 후에야 차량을 몰고 출퇴근할 수 있고 기타 시간에는 특별한 사업임무가 없이 차를 몰고 출행하지 못한다.
전체 시민들에게 급하고 어렵고 위험하고 중요한 문제가 생겼을 때 봉사전화 0433-2513105、0433-2516805、0433-2900196에 련락해 자문을 진행하기 바란다.
첨부1: 전원핵산검측 시 주의사항
첨부2: 연길시 각 진(가두) 촌(사회구역) 련계전화 및 샘플채취점 위치
연길시신종코로나페염전염병예방통제사업지도소조
2022년 3월 15일
첨부1: 전원핵산검측 시 주의사항
여러차례 전원핵산검측을 전개하는 것은 연길시에서 당면 전염병 예방통제 상황을 파악하고 병의 래원을 찾으며 바이러스의 전파사슬을 단절시킴에 있어 가장 의의있는 방식이다. 연길시 제2륜 전원핵산검측에서 발견한 병례는 제1륜 핵산검측에 참가하지 못해 후속적인 전염병 예방통제사업에 불리한 영향과 변화요소를 가져다주었다. 전원핵산검측에 단 한가구, 단 한명도 빠져서는 안된다. 진정으로 전반 피복을 실현해야만 검측결과의 진실성, 과학성과 유효성을 담보할 수 있다.
1. 전체 시민은 소재 진(가두), 촌(사회구역) 사업일군이 통지하는 시간대에 지정된 샘플채취점에서 핵산검측을 전개해야 하며 응당 검사해야 하면 다 검사하는 것을 담보해 한가구, 한명도 빠져서는 안된다.
2. 검측전에 반드시 신분증, 핸드폰을 가지고 '길상코드'가 사용가능한 상태임을 확보한 후 샘플채취점에서 사전에 코드 스캔 준비를 해야 한다.
3. 자각적으로 현장 질서를 준수하고 현장 지휘에 복종하며 샘플채취 과정에서 반드시 마스크를 착용하고 앞뒤 사람과 1메터 간격을 사이두고 질서있게 줄을 서며 아무데나 가래를 뱉어서는 안되고 샘플 채취후 신속하게 샘플채취점을 떠나야 한다.
4. 로인과 어린이 혹은 거동이 불편한 특수군체, 현장 샘플 채취에 참가할 수 없는 인원은 제때에 소재 촌(사회구역)과 련계를 취하기 바란다.
5. 전체 시민이 적극 참여하고 요언을 믿지 말고 전파하지 말기 바란다.
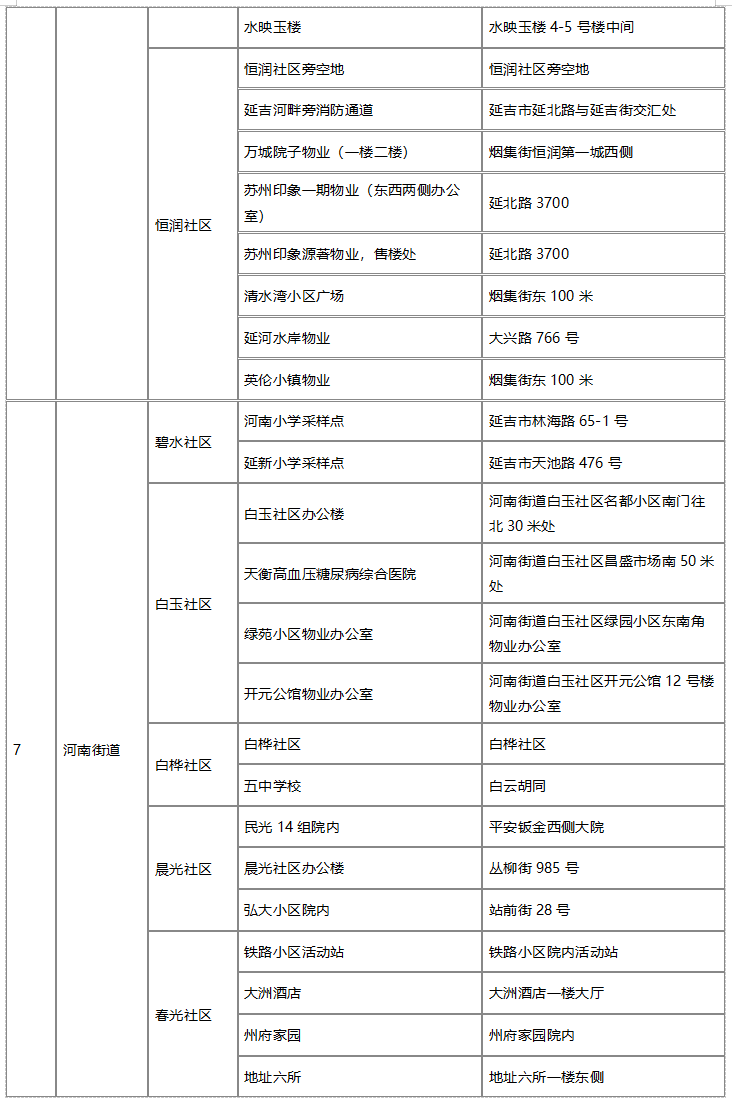
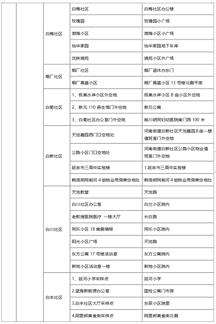
첨부2:
연길시 각 진(가두) 촌(사회구역) 련계전화 및 샘플채취점 위치



















연변라지오 TV넷 연변뉴스APP