연길시상무국에서 료해한 데 따르면 연길시정부에서 833만원을 투입해 ‘1.8소비축제, 길상년에 구매’ 온라인소비권 판촉활동을 가동하게 된다. 그중 보편혜택형 소비권이 333만원, 자동차소비보조금이 500만원에 상당하다.
1. 보편혜택형 소비권 판촉활동
소비자들은 알리페이APP에서 ‘코드혜택’(“码上优惠”) 미니응용프로그램을 검색하거나 오프라인에서 알리페이 미니응용프로그램 ‘코드혜택’ (“码上优惠”) 큐알코드를 스캔한 후 연길시정부 소비권을 수령할 수 있다. 소비권은 상업무역류 소비권 252만원, 완제품유류 소비권 51만원, 약품류 소비권 30만원 등 세가지 류형으로 나뉘며 금액은 도합 333만원이다. 매개 액면의 소비권은 한장밖에 수령하지 못한다. 수량이 제한되여 있기 때문에 선착순으로 발급되며 소비권 유효기간은 1월 18일 10:00부터 1월 24일 23:59까지이다. 소비권 기한이 지난 후 상무국에서는 3일내에 소비권을 재배치함으로써 소비권 수량을 증가하고 전반적 심사삭제률과 수령률을 높이게 된다.
2. 자동차전문소비보조금 판촉활동
활동범위: 지정 한도액 이상 자동차판매기업(구체적 명단 첨부)
활동내용: 재정자금 500만원을 투입했다. 2022년 1월 18일 10:00부터 알리페이APP에서 ‘코드혜택’(“码上优惠”) 미니응용프로그램을 통해 구매혜택형 자동차전문보조금을 발급하며 신청유효기간은 2022년 2월 18일까지이다.
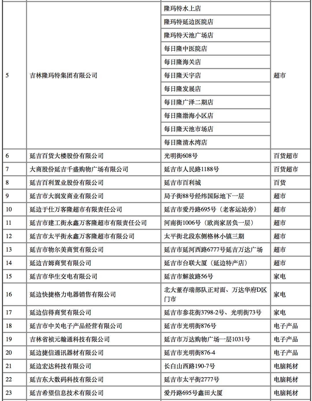
부록: 1. 보통혜택형 소비권 적용기업 명단
2.자동차소비보조금 적용기업 명단





연변라지오TV넷 연변뉴스APP
출처: 연길뉴스넷