图文
또 한가지 바이러스 양성률 상승! 특효약과 백신 없어!
2026-01-12 10:08 연변라지오TV넷 연변방송APP

 

 

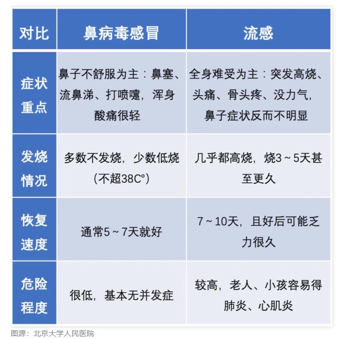
1월 7일, 중국질병예방통제센터는 외래진찰실의 독감류사사례에서 라이노바이러스검사 양성률이 상승했고 남방 일부 성에서는 호흡기세포융합바이러스를 초과하여 독감바이러스에 버금간다고 했다. 이것은 현재 독감바이러스외에도 라이노바이러스가 호흡기증상을 일으키는 주요한 병원체중 하나임을 시사한다.

라이노바이러스는 인간라이노바이러스(Human Rhinovirus, HRV)라고도 불리는데 매우 작은 단일가닥 RNA 바이러스로 일반감기를 일으키는 주요 ‘원흉’중 하나이다. 성인과 어린이에게 매우 흔하며 어린이의 급성 상기도감염의 가장 흔한 병원체(30~50%)이기도 하다.

라이노바이러스는 매우 ‘교활’한데 주로 다음 2가지 경로를 통해 전파된다.

호흡기비말 전파: 감염자가 재채기나 기침을 할 때 바이러스가 비말을 따라 주변 사람들에게 전파될 수 있다.

접촉전파: 라이노바이러스는 실온에서 몇시간 동안 생존할 수 있으므로 일상용품이 바이러스의 ‘중계소’가 될 수 있다. 만약 사람들이 바이러스에 오염된 물건(문손잡이, 식기류, 장난감, 수건 등)을 만지고 손으로 자신의 입, 코 또는 눈을 만지면 바이러스에 감염될 수 있다.

현재 라이노바이러스 특효약과 백신은 없는바 비약물예방이 위주이다.

일상예방: 손씻기(비누/손세정제+흐르는 물, 20초간 문질러 씻기), 환기 자주 시키기, 환자 접촉 줄이기, 개인물품 공유 자제하기, 가정청결 유지히기(고빈도 접촉면은 75% 알콜 또는 염소소독제로 닦기, 하루 1~2회), 면역력 증진하기(신선한 과일과 채소 많이 먹기, 규칙적인 생활로 밤샘 피하기, 주 3회 걷기나 조깅 등 온화한 운동하기) 등이 있다.

가정간호: 충분히 휴식하고 수분을 보충하며 코가 막힐 때 생리식염수/해염수를 코에 분사하고 실내 습도를 50~60%로 유지하며 미열시 물리적으로 체온을 낮춰야 한다.

감염자방호: 기침이나 재채기를 할 때 휴지로 입과 코를 가리고 가족과 따로 식사하며 마스크를 착용하여 교차감염을 피해야 한다.

 

연변라지오TV넷 연변방송APP

 

来源:人民网 朝文版

初审:韩奇颖

复审:金明顺

终审:金敬爱