图文
200만! 연길에서 차 구매할 분들 주목!
2024-06-21 09:39 연변라지오TV넷 연변방송APP

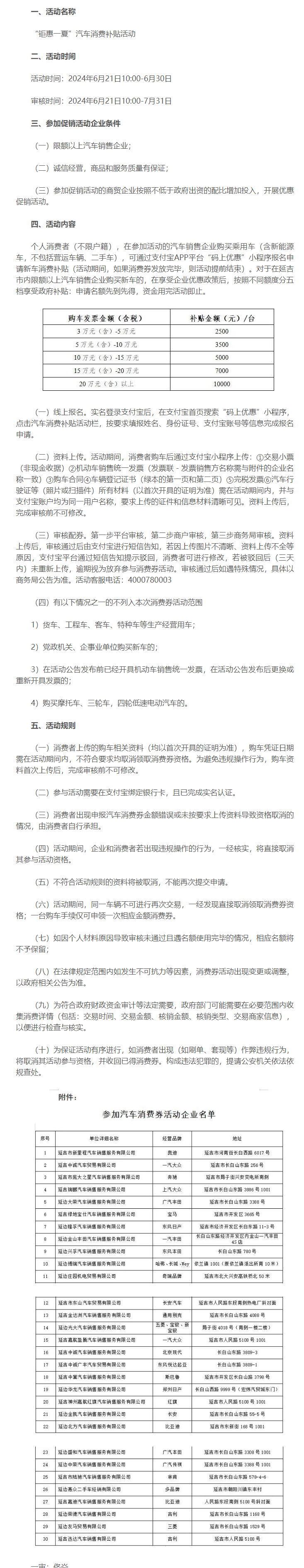
자동차 소비시장을 활발히 하고 자동차 소비질 승격을 추동하며 자동차 소비시장 잠재력을 일층 자극하고 경제성장에 대한 소비 촉진역할을 발휘시키기 위해 연길시정부는 2024년 6월 21일부터 6월 30일까지 200만원을 투입하여 자동차 소비 보조 활동을 전개하기로 했다. 구체적인 활동방안은 다음과 같다.

연변라지오TV넷 연변방송APP

출처: 연길뉴스넷

편역: 김홍화