图文
[혜택 팍팍] 요즘 연길에서 중고차 사는 분들 주목~
2024-06-14 14:35 연변라지오TV넷 연변방송APP

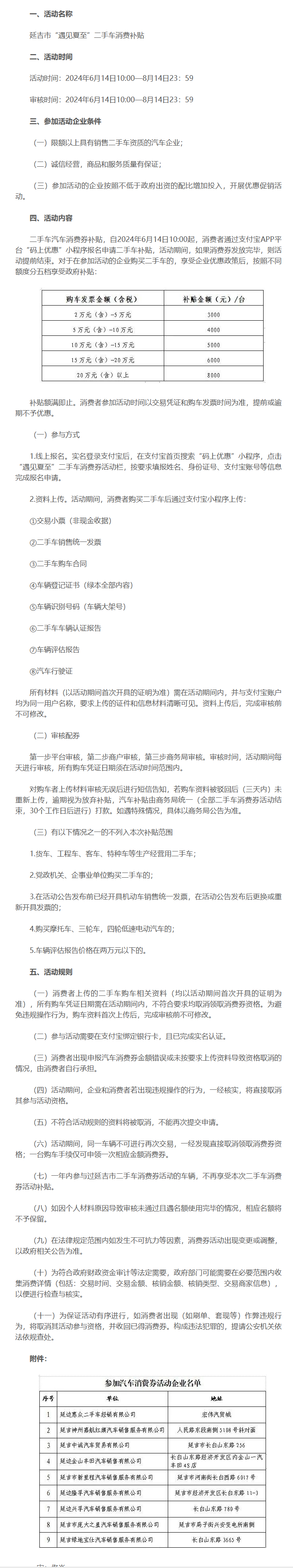
중고차 재고량을 활성화시키고 중고차 업종 발전을 번영시키며 중고차 소비시장 잠재력을 일층 자극하고 경제성장에 대한 소비 촉진역할을 발휘시키기 위해 연길시정부는 2024년 6월 14일부터 86.3만원을 투입하여 중고차 소비 보조 활동을 전개하기로 했다. 구체적인 활동방안은 다음과 같다.

연변라지오TV넷 연변방송APP

출처: 연길뉴스넷

편역: 김홍화