연변문화관광자원의 홍보효과를 진일보 확대하고 학교와 지역 간의 긴밀한 협력을 추동하기 위해 연변주문화라지오텔레비죤방송및관광국, 연변대학, 연길시문화라지오텔레비죤방송및관광국에서 공동 주최한 ‘wuli 연변은 달라요’(“wuli延边不一Young ”) 연변 문화관광 대학교 진입 추천소개활동이 4월 22일, 연변대학에서 개최되였다.

문화관광 대학교 진입 활동을 통해 대학생들이 창의성을 발휘하도록 독려하고 다양한 형식으로 연변을 홍보하고 연변을 료해하며 연변에 진입하고 연변을 사랑하도록 하여 연변 문화관광산업의 발전에 청춘활력을 불어넣고 대학생과 문화관광산업 사이에 교량을 구축하여 대학생들이 실천 가운데서 단련되고 성장할 수 있도록 하고 대학생집단을 연변 문화관광 홍보의 활력소로 육성하여 연변 문화관광시장의 고품질 발전에 조력한다.

추천소개회는 '열린 마이크+문예공연+경품문답'의 소통 추천소개형식을 리용해 열린 마이크 형식의 사교소통소극장을 창의적으로 구축하고 연변 특색 복장, 가무, 악기 등 문화관광 요소를 절차에 융합하여 연변대학 학생들로 하여금 연변관광의 즐거움과 연변의 독특한 민속문화를 체험하도록 했다. 연변주 문화관광 정책조치, 우대활동, 관광전략 등 내용을 수출하는 것을 통해 연변 관광자원과 문화의 영향력을 높이고 몰입형 관광방식으로 젊은이들에게 다가가 정서적 공감을 불러일으킴으로써 광범한 청년학생들이 연변주에서 관광하도록 인도하고 연변주 문화관광의 다원화 발전과 전방위적인 홍보를 촉진한다.

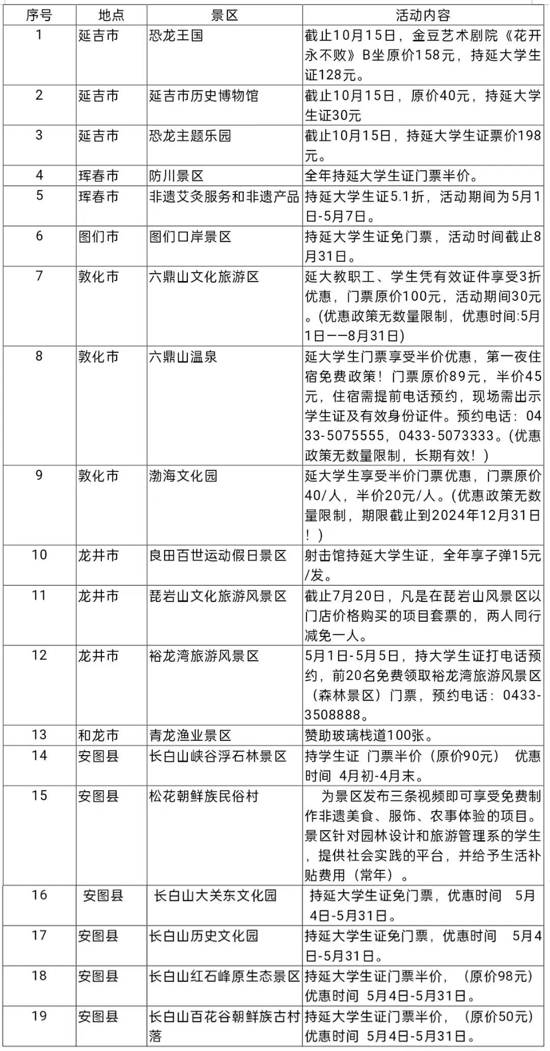
회의에서는 ‘5.1’절 련휴 기간 대학생들이 주내 일부 풍경구에서 무료 또는 우대 정책을 누릴 수 있다고 발표했으며 학생들이 뉴미디어를 리용하여 연변 관광자원을 널리 홍보하고 직접 도시의 아름다움을 발견하고 렌즈로 풍경을 기록하며 1인 미디어를 사용하여 연변을 전파함으로써 연변 문화관광의 지명도와 명성을 더욱 높일 것을 호소했다.




본차 문화관광 추천소개 활동은 대학교 문화관광자원 상호 융합과 소통을 촉진하고 매체 량질 자원과 피복면이 넓고 전파속도가 빠르며 참여도가 높은 인터넷의 특점의 충분히 리용해 활동의 영향력을 전면 제고시키는 데 취지를 두었다.
‘5.1’절 련휴 대학생 주내 일부 풍경구 무료 또는 우대 정책 향수

연변라지오TV넷 연변뉴스APP
출처: 연변문려
편역: 김은령