광범한 주민 여러분:
주민 건강서류 관리 봉사는 사람마다 향수하는 무료 국가 기본 공중보건봉사중 하나로 관할구역 주민의 호적주소, 직업, 학력, 혼인상황, 보험가입상황, 건강검진, 주요 인구 건강관리기록, 생활음식습관, 약물 알레르기 병력, 과거 병력 및 가족사 등 내용이 중점적으로 포함된다. 건강서류를 보완, 업데이트, 유지하는 것을 통해 주민들이 질병 예방통제 의식을 제고하는 데 도움을 주고 전민건강생활을 추동하며 과학적이고 합리적이며 건강한 생활방식을 제창하고 주민들이 질병검사에 적극적이고 주동적으로 참여하도록 인도하며 건강수준과 보건능력을 향상시키는 데 강유력한 보장을 제공했으며 관할 구역 주민들에게 전 생명주기 봉사를 제공하도록 보장한다.
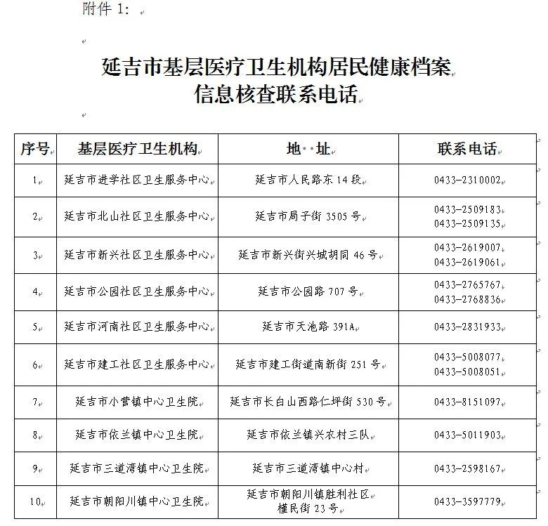
2024년 1월부터 연길시 건공사회구역위생봉사중심, 연길시 하남사회구역위생봉사중심, 연길시 진학사회구역위생봉사중심, 연길시 북산사회구역위생봉사중심, 연길시 공원사회구역위생봉사중심, 연길시 신흥사회구역위생봉사중심, 연길시 조양천진중심위생원, 연길시 의란진중심위생원, 연길시 소영진중심위생원, 연길시 삼도만진중심위생원에서는 이미 륙속 본 관할구역내에서 전화형식을 통해 주민 건강서류정보 검증 사업을 전개해왔다. 현재 관련 정황에 관한 설명은 다음과 같다.
1, 건강서류 작성, 사용, 유지, 갱신 과정에서 주민 기본정보와 건강정보 등 개인사생활을 전력으로 보호한다.
2, 본차 정보 검사는 이미 사망했거나 호적을 이전 혹은 서류를 중복 작성한 주민에 대해 제때에 사망, 이전등록, 서류기록 합병을 진행한다.
3, 본차 정보 검사는 출생인구, 호적 전입(전출) 상주 주민에 대해 제때에 서류정보를 작성하거나 보충한다.
4, 본차 정보 검사는 로인, 고혈압환자, 2형 당뇨병 환자, 중증 정신장애 환자, 페결핵환자, 임산부, 아동 등 중점 인원 서류에 대해 검증과 정리를 진행하고 루락된 부분을 제대에 확인하고 보완한다.
5, 호적 및 비호적 인구를 포함하여 연길시에서 반년이상 거주한 모든 사람은 거주지의 사회구역위생봉사중심, 향진위생원(촌위생실)에서 주민건강서류 작성을 신청하고 기층의료기구에서 제공하는 무료건강관리봉사를 향수할 수 있다. 0~6세 아동, 임산부, 로인, 만성질병환자, 중증 정신장애 환자 및 페결핵환자는 건강관리봉사의 중점인원이다.
6, 최근 해당 전화를 받지 못한 경우 신분증 또는 호구부를 갖고 거주지 사회구역위생봉사중심, 향진위생원(촌위생실)을 찾아 현장검사를 받기 바란다.
7, 관할구역 주민들은 위챗 미니 프로그램 '길림가정의'를 통해 본인의 건강서류를 확인할 수 있다.
8, 전화가 의심스러운 경우 아래 전화번호로 문의하기 바란다.
본인의 건강을 위해 광범한 주민군중의 협조를 부탁하며 우리와 함게 건강서류를 유지하고 관리해주기 바란다.
부록1: 연길시 기층의료위생기구 주민건강서류 정보 검증 련계전화
부록2: ‘길림가정의’ 위챗 미니 프로그램
연길시위생건강국
2024년 4월 9일



연변라지오TV넷 연변뉴스APP
출처: 연변설
편역: 김은령