따푸차이허에서 연통산에 이르는 고속도로가 11월 30일 개통된다. 해당 고속도로는 길이가 191.374키로메터, 돈화시 따푸차이허진 송강하촌에서 시작되여 룡포고속도로 종점과 련결된다. 로선은 동서 방향으로 되였는데 돈화시 따푸차이허진, 무송현 연강향을 거쳐 이도 송화강을 가로지나 화전시 경내에 진입하며 갑피구진, 홍석라자진, 룡왕묘 동쪽, 홍석촌, 공길향, 화전시, 화교향을 거쳐 반석시 호란진, 역마진, 연통산진에 이른다. 종점에 도착하기 전에 심양-길림 고속도로와 교차되는데 건설중인 연길-장춘 고속도로 연통산-장춘 구간과 접목된다.
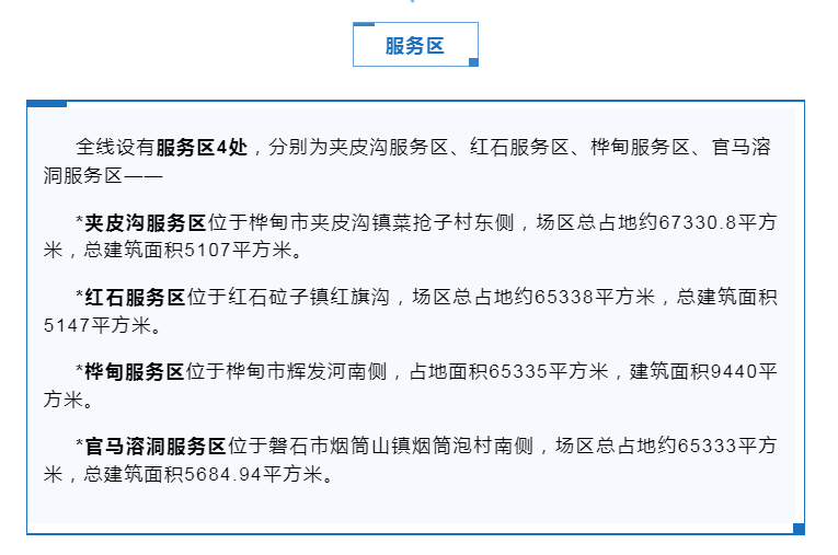
전반 구간에는 휴게소 4곳 설치되는데 각각 갑피구휴게소, 홍석휴게소, 화전휴게소, 관마용동휴게소 등이다.

주차구역은 3곳 설치되는데 각각 로금공장주차구역, 호란주차구역, 반석련화산주차구역 등이다.

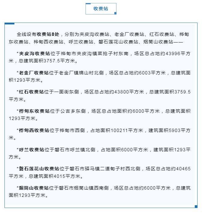
수금소는 8곳으로서 각각 갑피구수금소, 로금공장수금소, 홍석수금소, 화전동수금소, 화전서수금소, 호란수금소, 반석련화산수금소, 연통산수금소 등이다.

연변라지오TV넷 연변방송APP
출처: 연변넷
편역: 김성무