국무원 일련의 벌금사항을 취소 및 조정할 데 관한 결정
국발[2023]20호
각 성, 자치구, 직할시 인민정부, 국무원 각 부와 위원회, 직속기관:
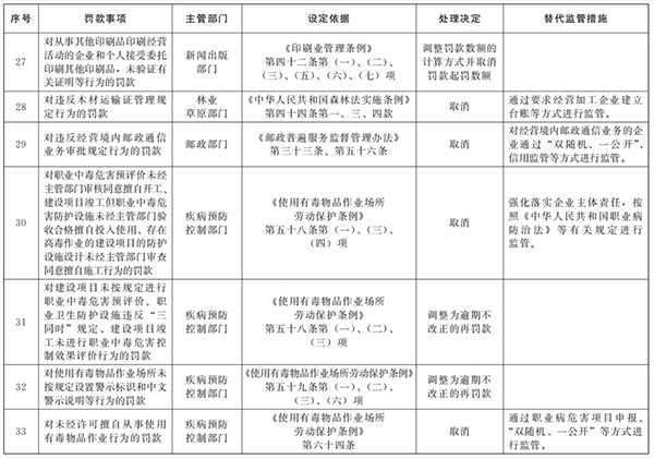
경영환경을 진일보 최적화하기 위해 국무원은 행정법규 및 부서 규칙중 벌금사항을 정리할 데 관한 사업을 전개했다. 주택 도시와 농촌 건설 등 분야의16가지 벌금사항을 취소하고 산업 및 정보화 분야에서 17개의 벌금사항을 조정하기로 결정했다. 벌금 취소사항은 이번 결정을 인쇄발부한 날부터 시작해 행정법규와 부문규정중 해당 벌금규정을 잠정중단한다. 벌금 조정사항은 수정후 해당 행정법규와 부문규정중 관련 벌금규정에 따라 집행한다.
국무원 관련 부서는 이 결정을 공포한 날부터 60일내에 국무원에 관련 행정법규 개정방안을 제출하고 관련 부서 규칙의 개정 및 페지를 완료해야 하며 부서규칙을 개정된 행정법규에 따라 조정해야 할 경우 관련 행정법규를 공포한 날부터 60일내에 개정 및 페지를 완료해야 한다. 특별한 사유로 우의 기간내에 부서규칙의 개정 및 페지를 완료할 수 없는 경우 적절하게 연장할 수 있지만 연장기간은 최대 30일을 초과할 수 없다. 벌금사항이 취소된 후 관련 부서는 법에 따라 신중하게 연구하고 감독책임을 엄격히 리행하며 진행중 및 진행후 감독관리를 강화하고 감독관리방법을 개선하며 감독관리절차를 표준화하고 감독관리의 과학성, 간결성 및 정확성을 향상시켜 감독관리효률을 더한층 높임으로써 고품질발전을 촉진하는 데 강유력한 버팀목을 제공해야 한다.
국무원
2023년 10월 27일
취소 및 조정된 벌금사항 목록은 다음 도표와 같다.





연변라지오TV넷 연변방송APP
출처: 인민넷 조문판