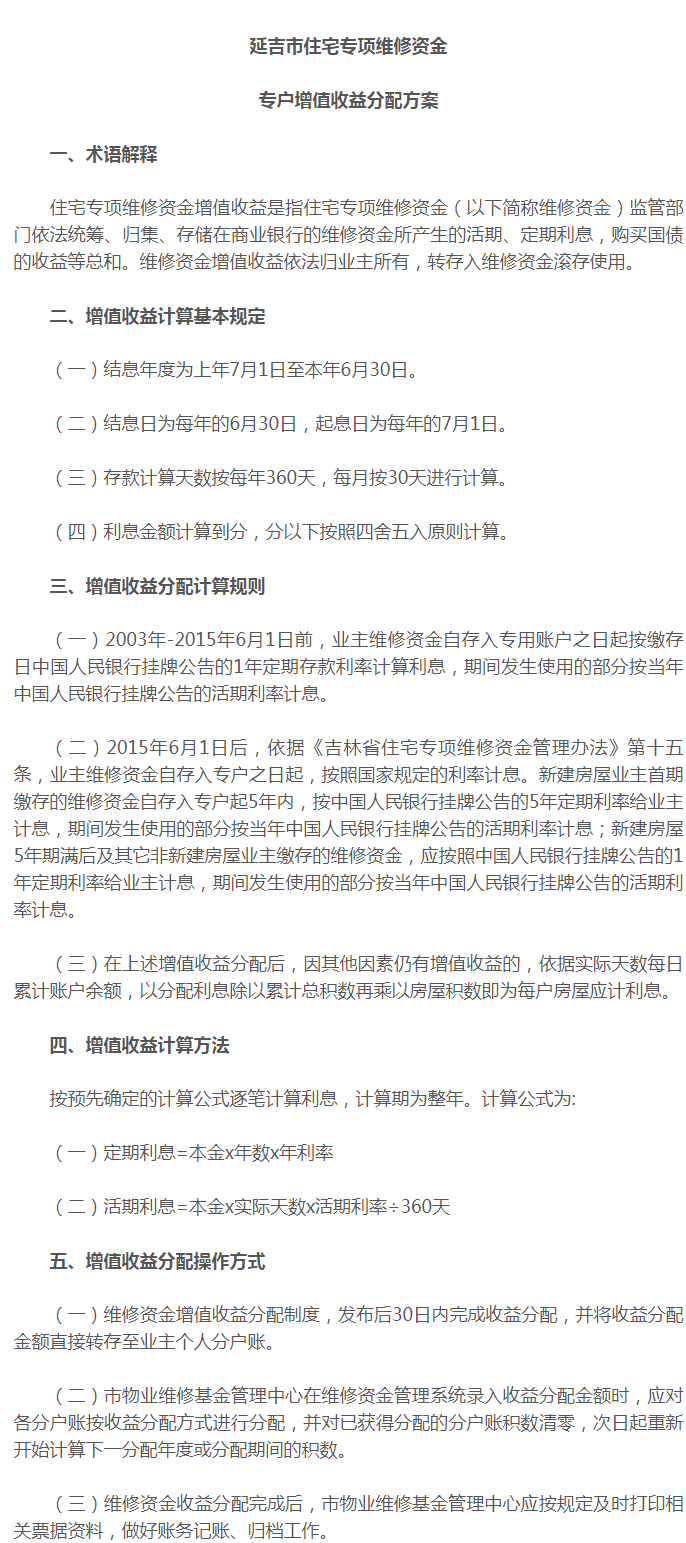
연길시 주택전문보수자금관리사업을 일층 규범화하고 주택전문보수자금 소유자의 합법적 권익을 수호하며 주택전문보수자금의 부가가치 수익분배의 공정, 공평, 공개를 확보하고저 연길시도시관리행정집법국당조의 토론 연구를 거쳐 연길시물업보수기금관리중심은 <주택전문보수자금관리방법>, <길림성물업관리조례>, <길림성주택전문보수자금관리방법> 등 법규, 정책 규정에 근거하고 연길시의 실제와 결부하여 <연길시주택전문보수자금 전문호 부가가치 수익분배방안>을 편성했는데 현재 대중의 의견을 청구하고자 한다. 이 분배방안에 대해 귀중한 의견과 건의를 제기하기 바란다.
2023년 8월 15일까지 연길시물업보수기금관리중심 판공실에 반영하기 바란다. 규정된 시간내에 의견과 건의를 제기하지 않은 경우 의견이 없는 것으로 간주한다.
련계인: 류원
련계주소: 연길시 건공거리 388호
이메일: yanjiwuwei@126.com
련계전화: 5000951
연길시도시관리행정집법국
2023년 7월 25일

연변라지오TV넷 연변방송APP
출처: 연길뉴스넷
편역: 오예화