
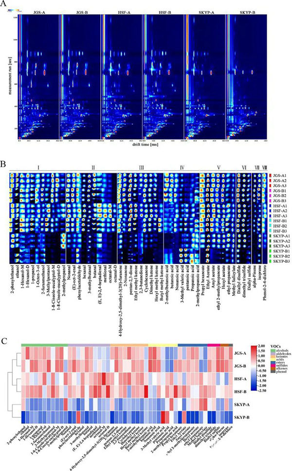
최근 연변대학 농학원 최승필교수팀은 국제학술지 《Food Chemistry》(중국과학원1구, IF:9.231)에 “Characteristics of changes in volatile organic compounds and microbial communities during the storage of pickle”(김치 저장과정의 풍미물질 및 미생물군체의 변화특징)을 제목으로 한 연구성 론문을 발표했는데 이 론문은 국가중점연구개발계획항목(2018YFD0400404)의 자금보조를 받은(과제선도단위 연변대학, 과제책임자 최승필 교수) 성과중 하나로서 연변대학 석사연구생 손희함이 제1작자이고 박사연구생 최흔이 제1공동작자이며 최승필 교수가 통신작자이다.
본 연구에서는 헤드스페이스-가스 크로마토그래피-이온이동도분광법(HS-GC-IMS), 고처리량 시퀀싱 및 Spearman 상관성 분석을 사용하여 4°C에서 1주일 동안 보관한 3가지 김치의 풍미 물질과 균종의 변화특징을 연구했다. 결과 3가지 김치에서 총 50가지 휘발성 유기화합물이 확인되였고 보관과정에서 대부분의 알콜류, 알데히드류와 케톤류, 에스테르류 물질이 줄어든 반면 산은 증가되였으며 류화물, 알켄 및 페놀은 비교적 평균적이였다. 3가지 김치에서 후벽균문(Firmicutes), 시아노박테리아(Cyanobacteria), 프로테오박테리아(Proteobacteria)의 3가지 우세균문과 와이셀라(Weissella), 스트렙토피타(Streptophyta), 류코노스톡(Leuconostoc), 바실리오피타(Bacillariophyta), 락토바실러스(Lactobacillus) 등 5가지 우세균속이 확인되였다. Spearman의 상관계수는 Leuconostoc, Lactobacillus 및 Weissella가 김치에서 풍미를 형성하는 주요 균속이고 Bacillariophyta 및 Streptophyta는 김치의 저장되는 과정에서 풍미를 형성하는 주요 균속임을 나타냈다. 이 연구결과는 김치를 저장하는 과정의 미생물의 풍미형성효과를 더욱 잘 료해하는 데 도움이 된다.


연변라지오TV넷 연변방송APP
출처: 인민넷 조문판