연길시상무국에서 알아본 데 따르면 4월 15일 연길시는 제28회 봄철자동차전시와 결부하고 업체에서 리윤을 양도하는 토대에서 300만원을 투입해 '새차 구매' 자동차소비보조활동을 전개한다. 4월 15일부터 6월 15일사이 새차를 구매할 의향이 있는 시민분들은 이 기회를 놓치지 말기 바란다.
이번 새차소비권 발급은 반드시 온라인에서 신청해야만 보조를 받을 수 있다. 4월 15일 10시부터 소비자는 연길융합매체APP 자동차활동 홈페이지 혹은 알리페이APP 플랫폼 '码上优惠' 미니응용프로그램에서 새차 보조 신청을 등록할 수 있는데 등록 유효기는 6월 15일까지이다. 소비자 참가활동 시간은 거래증명서와 자동차구매 령수증 시간을 기준으로 하므로 사전에 혹은 기한이 지났을 경우에는 우대를 받을 수 없게 된다. 이밖에 활동기간 만약 소비권발급이 결속되면 본 활동은 앞당겨 결속된다.
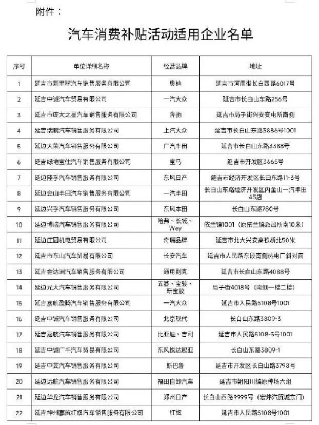
이번 새차소비 보조활동의 지정 한도 이상의 자동차판매기업은 도합 31곳이다. 활동기간 소비자는 기업 우대정책을 향수받은 후 부동한 한도에 따라 다섯개 등급으로 나뉘여 정부보조를 향수받을 수 있다.
1등급, 5만원 이하 차량 구입시 차량 한대에 2000원 보조받을 수 있다.
2등급, 5만원(포함) 이상부터 10만원 차량 구입시 차량 한대에 3000원 보조받을 수 있다.
3등급, 10만원(포함) 이상부터 15만원 차량 구입시 차량 한대에 4000원 보조받을 수 있다.
4등급, 15만원(포함) 이상부터 20만원 차량 구입시 차량 한대에 6000원 보조받을 수 있다.
5등급, 20만원(포함) 이상 차량 구입시 차량 한대에 8000원 보조받을 수 있다.


연변라지오TV넷 연변방송APP
출처: 연길뉴스넷
편역: 김홍화