
현재 아세트아미노펜과 이부프로펜은 가정에서 흔히 볼 수 있는 진통해열제가 되였다. 그러나 이 두 약품의 화학구조, 작용 강도, 이상반응이 확연히 다른데 어떻게 올바른 선택을 할 수 있을가?
첫번째: 유효성 방면에서 볼 때 이부프로펜을 선택하는 것이 더 좋다.
두번째: 안전성 방면에서 승부를 가릴 수 없는데 약물을 잘못 쓰면 치명적일 수 있다.
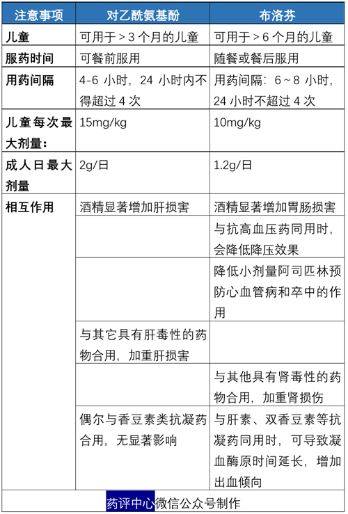
세번째: 주의사항 방면에서 볼 때 아세트아미노펜을 선택하는 것이 더 좋다.
결론
1. 어린이, 60세 이상 로인, 여러가지 기저질환이 있는 환자(간부전 제외)는 아세트아미노펜을 우선적으로 사용해야 한다.
2. 장기투약이 필요한 환자 및 관절염 환자는 이부프로펜(아세트아미노펜에 항염 효과가 없음)을 우선적으로 사용해야 한다.



연변라지오TV넷 연변방송APP
출처: 인민넷 조문판