图文
연길시 래일 또 소비권 발행!
2022-09-22 15:33 연변라지오TV넷 연변방송APP

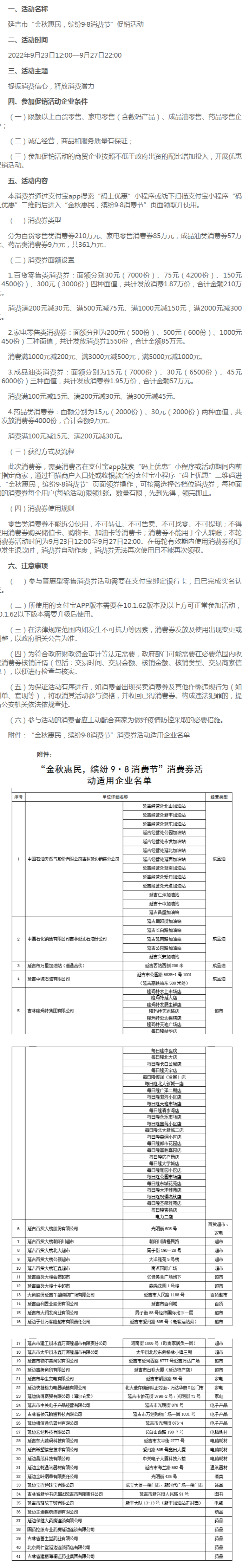
성, 주, 시의 《전 성 경제안정에 관한 약간의 조치》와 길림성 제2회 9.8소비절 사업요구에 따라 연길시정부는 9월 23일부터 9월 27일까지 361만원을 투입하여 '금추혜민 9.8소비절'(제4륜) 소비권 판촉활동을 전개하기로 결정했다. 구체 활동방안은 다음과 같다. 

연변라지오TV넷 연변방송APP

출처: 연길뉴스넷

편역: 김성무