도문시 신종 코로나 페염 발병상황에 관한 통보
5월 20일 0-24시, 도문시에서 무증상 감염자 1명이 새로 증가되였다. 5월 14일 이후로, 확진병례 도합 6례(모두 경증형), 무증상 감염자 1명이 보고되였다. 아래는 새로 증가된 무증상 감염자의 이동경로이다.
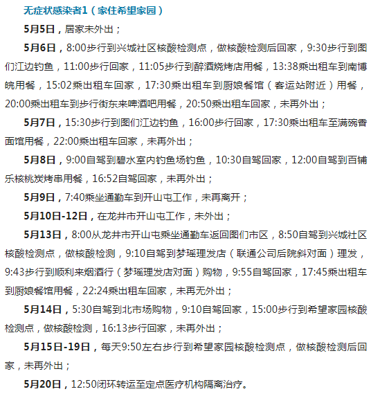
무증상 감염자 1 이동경로(희망주택단지 주거)

목전, 이 무증상 감염자는 이미 지정의료기구에 이송돼 격리치료를 받고 있다. 그의 밀접접촉자, 간접접촉자들은 모두 추적검사를 하고 관리통제조치를 시달했으며 그의 생활과 사업장소에 대해 철저한 소독을 진행하였다.
당면 우리 시의 전염병 예방통제형세는 여전히 준엄하고 복잡하다. 광범한 시민은 적극적으로 코드스캔, 핵산검측 등 각항 예방통제조치에 협조하고 마스크 착용, 손 자주 씻기, 환기 자주 하기, 소독 자주 하기, 사교거리 두기 등 량호한 습관을 견지해야 한다. 공식권위정보를 제때에 주목하고 헛소문을 믿지 말고 지어내지 말며 퍼뜨리지 말아야 한다.
상술한 무증상 감염자의 이동경로와 겹치는 인원은 개인방호를 잘하는 정황에서 즉시 소속지사회구역(촌툰) 혹은 질병예방통제기구에 보고하고 요구대로 관련 관리통제조치에 협조해야 한다.
도문시질병예방통제중심 련계전화: 3622650
도문시신종코로나페염전염병예방통제사업지도소조 판공실
2022년 5월 21일
연변라지오TV넷 연변뉴스APP
편집: 민연