최근, 세계 신종 코로나 페염 전염병 형세가 준엄하며 한국으로부터의 중국 류입 확진자가 증가되고 있다. 승객들의 건강안전을 확보하고저 국내 최신요구에 따라 2022년 1월 17일 0시부터 한국발 중국행 인원에 대한 항공편 탑승전 검측요구를 아래와 같이 조정한다.
1.
1차례 핵산(PCR) 예비검측을 증가한다. 항공편 탑승 7일전에 진행해야 하며 시간은 ‘항공편 날자-7’로 계산한다.
2.
7일 자아건강검측을 증가한다. 예비검측 당일부터 련속 7일간 <일반승객 자아건강상황검측표>를 작성해야 한다.
3.
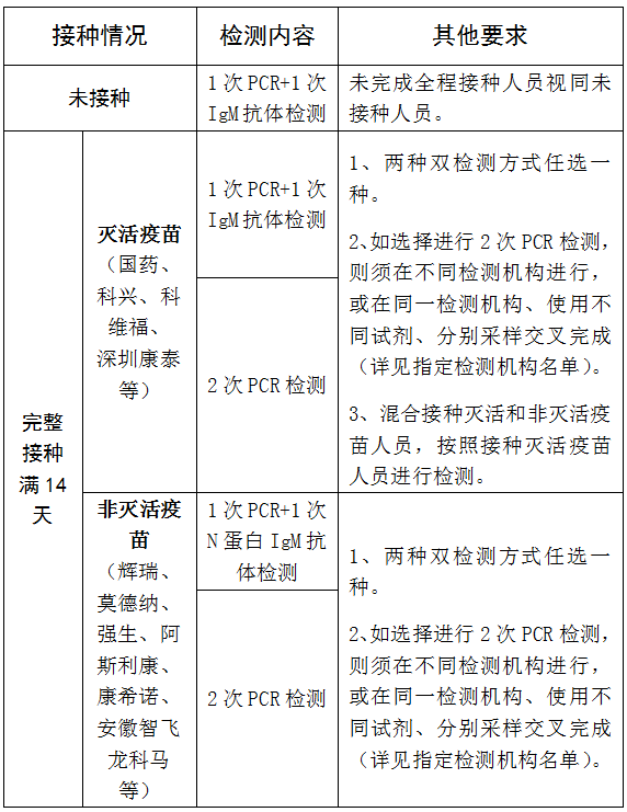
현행 항공편 탑승 2일전 진행하는 ‘두가지 검측’방식을 조정한다. 부동한 백신 접종 정황에 따르며 구체적으로는 아래와 같다.

4.
예비검측과 항공편 탑승전 ‘두가지 검측’은 반드시 같은 구역내 지정검측기구에서 진행해야 한다. 자체 거주지와 항공편 출발지에 결부하고 공관 구역에 따라 검측기구를 선택할 수 있는데 모든 검측결과가 반드시 음성이여야 하며 일괄 서식의 종이검측증명을 발급받기 바란다.
5.
조정후 검측 및 건강코드 신청 전과정은 아래와 같다.
①항공편 탑승 7일전 예비검측→②자아건강검측→③항공편 탑승 2일전 ‘두가지 검측’(백신 접종정황에 따라 선택) →④모든 음성검측결과 발급→⑤시스템에 등록하여 건강코드 신청
례하면 1월 20일 항공편을 탑승할 예정인 인원은 1월 13일에 PCR예비검측을 진행하고 1월 13일부터 19일까지 매일 <일반승객 자아검측상황검측표>를 작성하며 가장 빠르게는 1월 18일에 ‘두가지 검측’을 진행하고 1월 19일에 모든 자료를 업로드하여 건강코드를 신청해야 한다.
6.
상술한 조정은 한국시간으로 2022년 1월 17일 0시부터 정식 실시된다(즉 1월 17일 한국발 중국행 항공편을 탑승할 예정인 승객은 1월 10일에 에비검측을 진행해야 한다). 일부 승객이 제때에 이 조정에 대해 료해하지 못했거나 검측배치를 조정할 시간이 없는 경우를 대비하여 특히 과도기를 설치한다:
1월 17일, 18일, 19일 항공편을 탑승할 예정인 승객들의 예비검측요구는 항공편 탑승 5-7일전이며 자아건강검측기한이 상응하게 단축된다.
례하면 1월 17일 항공편을 탑승할 예정인 승객은 1월 10일-12일 기간에 한차례 PRC예비검측을 진행하고 예비검측일부터 자아건강검측을 진행하며 <일반승객 자아건강상황검측표>를 작성해야 한다.
1월 18일 항공편을 탑승할 예정인 승객은 1월 11일-13일 기간에 한차례 PRC예비검측을 진행하고 예비검측일부터 자아건강검측을 진행하며 <일반승객 자아건강상황검측표>를 작성해야 한다.
1월 19일 항공편을 탑승할 예정인 승객은 1월 12일-14일 기간에 한차례 PRC예비검측을 진행하고 예비검측일부터 자아건강검측을 진행하며 <일반승객 자아건강상황검측표>를 작성해야 한다.
7.
1월 20일부터 새 규정을 엄격하게 집행하기에 항공편 탑승 7일전에 반드시 예비검측을 진행하고 예비검측일부터 자아건강검측을 진행하며 <일반승객 자아건강상황검측표>를 작성해야 한다.
기타 상세한 요구는관련 규범 원문을 열독하기 바란다. 항공편 탑승객들이 반드시 사전에 새 규정요구를 상세히 료해하고 이에 따라 실시하며 출행배치를 합리하게 계획하기 바란다.
연변라지오TV넷 연변뉴스APP
출처: 한국주재 중국대사관