图文
300만원! 자동차소비 보조금 발급!
2024-07-11 10:29 연변라지오TV넷 연변뉴스APP

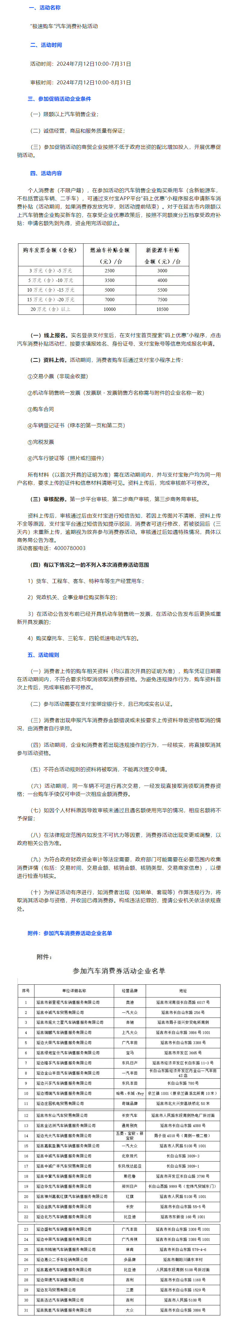
자동차소비시장을 활성화하고 자동차소비의 품질 승격을 촉진하며 자동차시장의 소비잠재력을 일층 자극하고 경제 성장에 대한 소비의 견인역할을 발휘하기 위해 연길시정부는 2024년 7월 12일부터 7월 31일까지 300만원을 투입하여 자동차소비 보조 활동을 전개하기로 결정했다. 구체적인 활동 방안은 아래와 같다.

연변라지오TV넷 연변뉴스APP

출처: 연길뉴스넷

편역: 김홍화