图文
길림성, 제1진 58개 농촌 영화 실내 고정 상영장소 세워져 →연변+18개
2025-12-09 18:09 연변라지오TV넷 연변방송APP

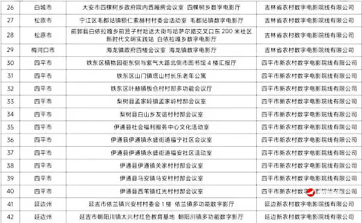
대중의 정신문화생활을 풍부히 하고 공공문화봉사 효능을 높이기 위해 전 성 농촌 영화 공익상영이 '야외 이동'에서 '실내 고정'으로 전환되였다. 길림성 제1진 58개 농촌 영화 실내 고정 상영장소 겨울철 공익상영이 전면 가동되여 농촌 주민들이 집 앞에서 편안하게 영화를 관람할 수 있게 되였다.

농촌 영화 실내 고정 상영장소는 신시대문명실천중심(소, 역), 향진종합성문화역, 학교, 촌부, 양로원 등 기존 공공봉사장소를 기반으로 세워졌다. 전통적인 야외 로천 상영에 비해 실내 고정 상영장소는 날씨변화와 장소 제한 등 문제를 해결했으며 표준화된 시설 구성을 통해 대중에게 더욱 편안하고 안정적인 영화관람 환경을 제공하게 된다.

 

연변라지오TV넷 연변방송APP

편집: 한기영

 

来源:延边发布

初审:韩奇颖

复审:金明顺

终审:金敬爱