图文
연길시 수유실 40개 건설...구체적 위치는?
2024-11-11 11:12 연변라지오TV넷 연변방송APP

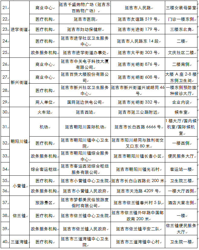
2015년 이래, 연길시는 이미 수유실 40개(북산가두 3개, 공원가두 3개, 하남가두 10개, 건공가두 4개, 진학가두 5개, 신흥가두 4개, 조양천가두 5개, 소영진 2개, 의란진 3개, 삼도만진 1개)가 이미 건설되였다. 구체적인 위치는 아래와 같다.


연변라지오TV넷 연변방송APP

편역: 김홍화

来源:延吉市卫生健康局

初审:金红花

复审:金明顺

终审:金敬爱